雷火在线 >河南高考 >河南高考试题 >河南文综试题 >

河南三市2025届高三第二次质量检测地理试题及答案

时间: 河南 文综试题

河南三市(开封市、周口市、商丘市)2025届高三第二次质量检测地理考试已于近日开考,为方便考生考后及时查看考试情况,查漏补缺、弥补不足,本文整理了试题答案解析相关信息!

汇总:河南三市2025届高三第二次质量检测试题及答案汇总

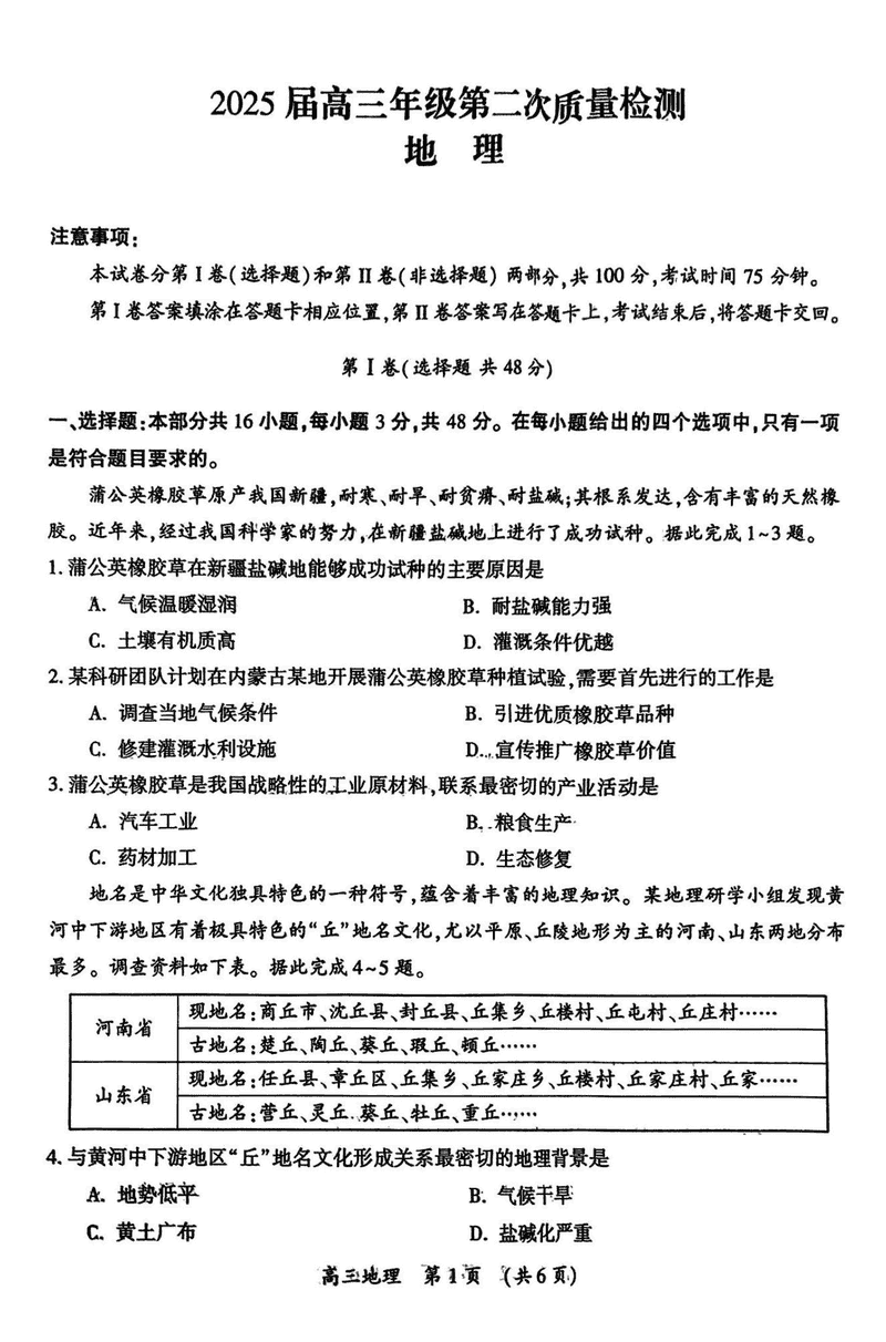
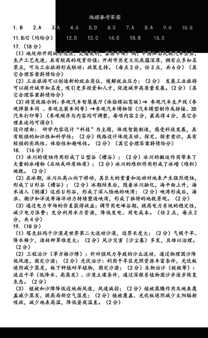
地理试题及答案解析