南宁二模2025届高三第二次适应性测试日语试题及答案
时间:
广西 英语试题
南宁二模2025届高三第二次适应性测试日语考试已于近日开考,为方便考生考后及时查看考试情况,查漏补缺、弥补不足,本文整理了试题答案解析相关信息!
汇总:南宁二模2025届普通高中毕业班第二次适应性测试试题及答案汇总
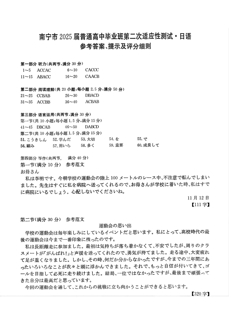
日语试题及答案解析
南宁二模2025届高三第二次适应性测试日语考试已于近日开考,为方便考生考后及时查看考试情况,查漏补缺、弥补不足,本文整理了试题答案解析相关信息!
汇总:南宁二模2025届普通高中毕业班第二次适应性测试试题及答案汇总
日语试题及答案解析