雷火在线 >四川高考 >四川高考试题 >四川文综试题 >

南充三诊高2025届高考适应性政治试题及答案

时间: 四川 文综试题

南充三诊高2025届高考适应性政治考试已于近日开考,为方便考生考后及时查看考试情况,查漏补缺、弥补不足,本文整理了试题答案解析相关信息!

汇总:南充三诊高2025届高考适应性考试试题及答案汇总

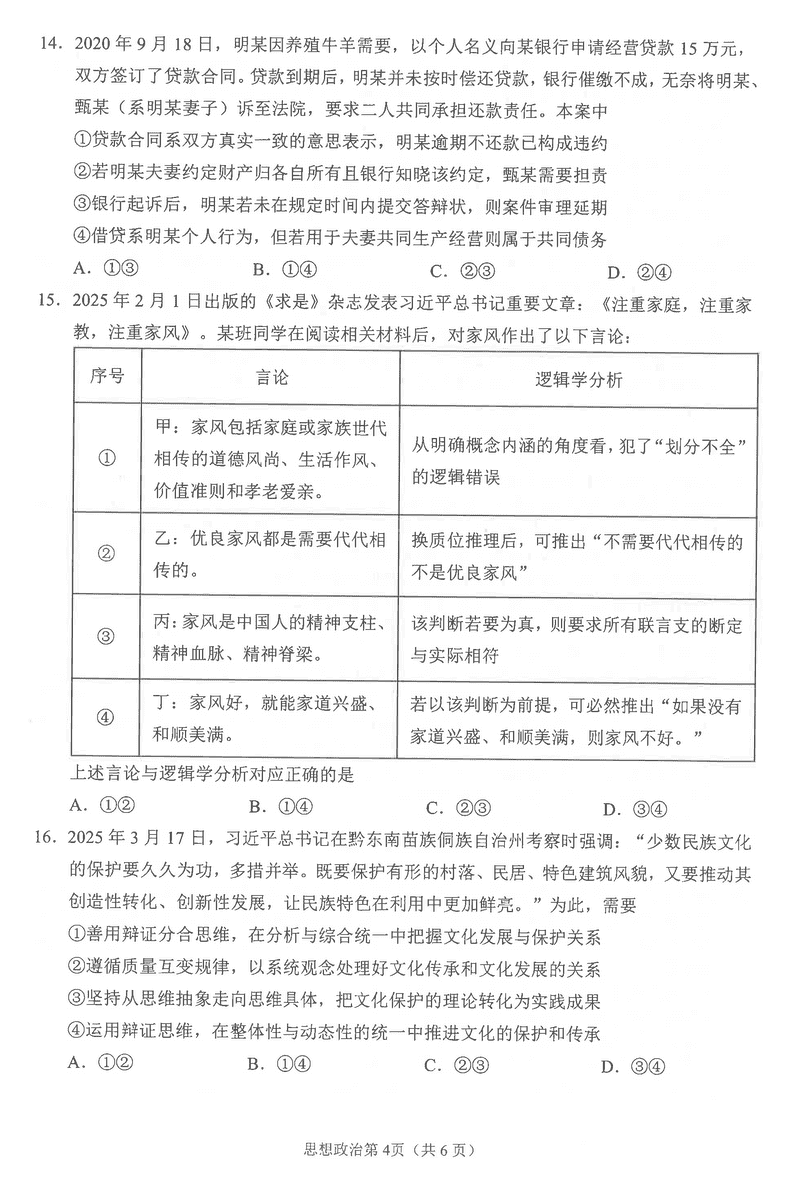
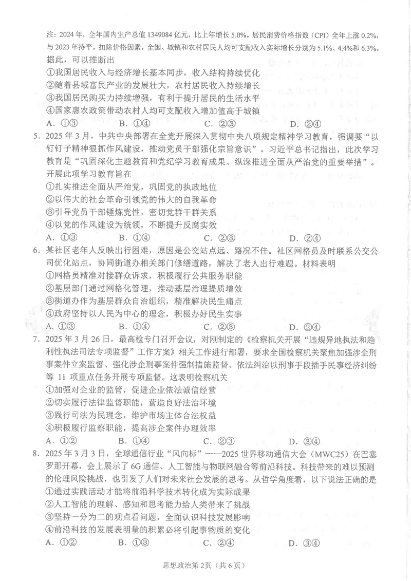
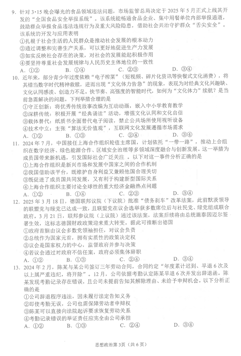
政治试题及答案解析