雷火在线 >甘肃高考 >甘肃高考试题 >甘肃理综试题 >

甘肃二诊2025年高三4月月考生物试题及答案

时间: 甘肃 理综试题

甘肃二诊2025年高三4月月考生物考试已于近日开考,为方便考生考后及时查看考试情况,查漏补缺、弥补不足,本文整理了试题答案解析相关信息!

汇总:甘肃二诊2025年高三4月联考试题及答案汇总

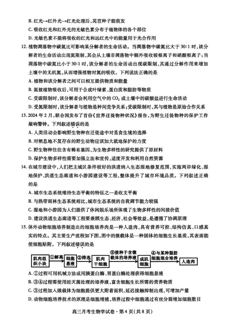
生物试题及答案解析