2025年新高考山西、陕西两省高三4月联考英语试题及答案
时间:
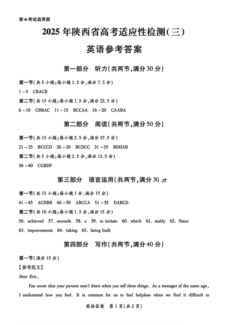
陕西 英语试题
2025年新高考山西、陕西两省高三4月联考英语考试已于近日开考,为方便考生考后及时查看考试情况,查漏补缺、弥补不足,本文整理了试题答案解析相关信息!
汇总:2025年新高考山西、陕西两省高三4月联考试题及答案汇总
英语试题及答案解析
2025年新高考山西、陕西两省高三4月联考英语考试已于近日开考,为方便考生考后及时查看考试情况,查漏补缺、弥补不足,本文整理了试题答案解析相关信息!
汇总:2025年新高考山西、陕西两省高三4月联考试题及答案汇总
英语试题及答案解析