黑龙江大庆2025届高三下学期第三次模考地理试题及答案
时间:
黑龙江 文综试题
黑龙江大庆2025届高三下学期第三次模考地理考试已于近日开考,为方便考生考后及时查看考试情况,查漏补缺、弥补不足,本文整理了试题答案解析相关信息!
汇总:黑龙江大庆2025届高三下学期第三次模考试题及答案汇总
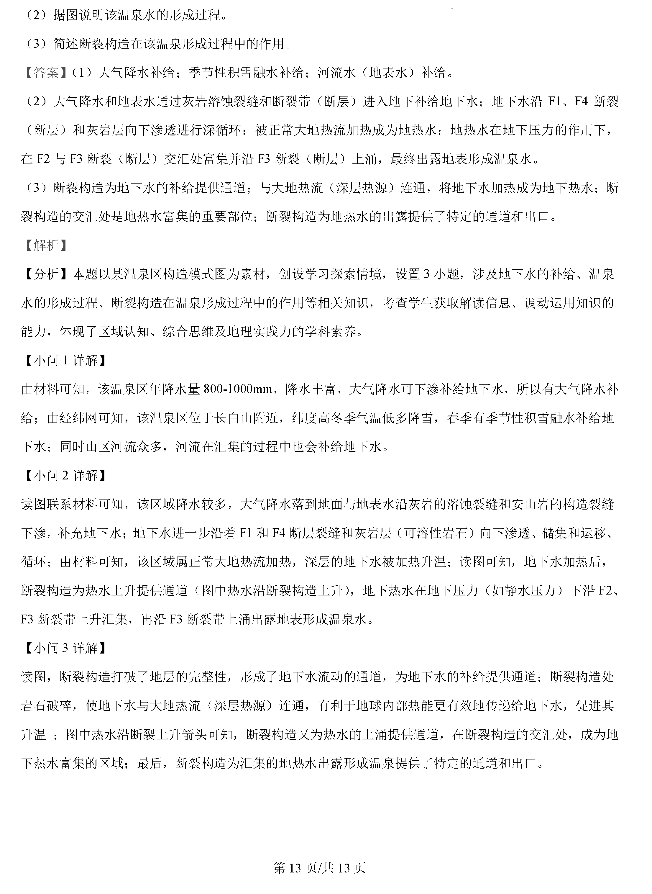
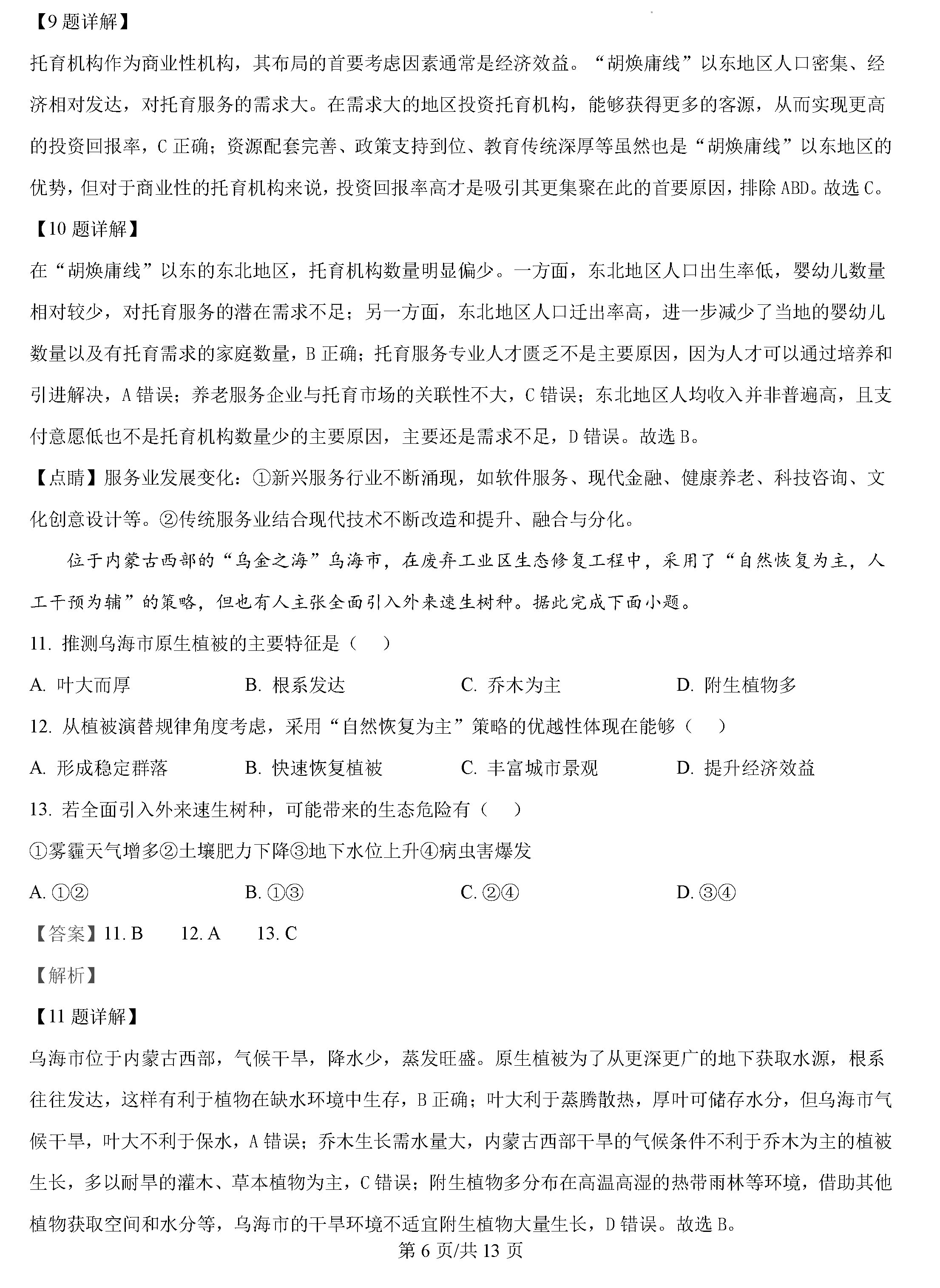
地理试题及答案解析
黑龙江大庆2025届高三下学期第三次模考地理考试已于近日开考,为方便考生考后及时查看考试情况,查漏补缺、弥补不足,本文整理了试题答案解析相关信息!
汇总:黑龙江大庆2025届高三下学期第三次模考试题及答案汇总
地理试题及答案解析