2025届广西邕衡教育名校联盟高三5月全真模拟测试生物试题及答案
时间:
广西 理综试题
2025届广西邕衡教育名校联盟高三5月全真模拟生物考试已于近日开考,为方便考生考后及时查看考试情况,查漏补缺、弥补不足,本文整理了试题答案解析相关信息!
汇总:2025届广西邕衡教育名校联盟高三5月全真模拟联合测试试题及答案汇总
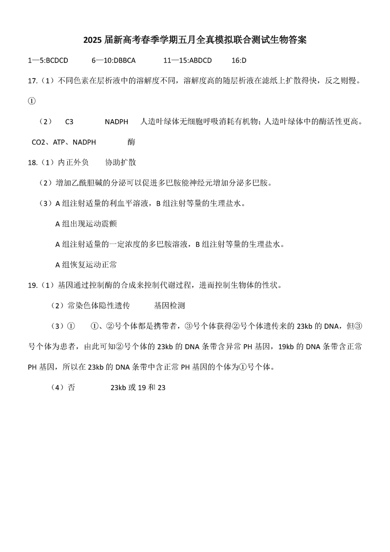
生物试题及答案解析
2025届广西邕衡教育名校联盟高三5月全真模拟生物考试已于近日开考,为方便考生考后及时查看考试情况,查漏补缺、弥补不足,本文整理了试题答案解析相关信息!
汇总:2025届广西邕衡教育名校联盟高三5月全真模拟联合测试试题及答案汇总
生物试题及答案解析