雷火在线> >高校招生 >保送生 >

2020成都外国语学校保送条件及流程

时间: 保送生

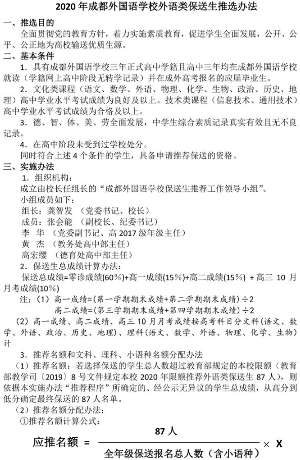
四川2020年成都外国语学校外语类保送生推选办法公布,保送生需要具有成都外国语学校三年正式高中学籍且高中三年均在成都外国语学校就读并在成外高考报名的应届毕业生。

2020成都外国语学校保送条件及流程

外语类保送生推选办法

2020成都外国语学校保送条件及流程

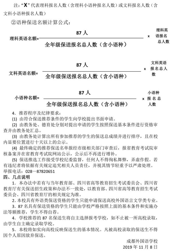
2020成都外国语学校保送条件及流程

2020成都外国语学校保送条件及流程

成都外国语学校

成都外国语学校,简称“成外”,是四川省第一所外语特色完全中学、成都市教育局直管民办完全中学。

成都外国语学校创建于1989年,是教育部批准的具有保送资格的外国语学校、国家拔尖创新人才培养试点学校、全国安全教育先进单位。2000年,被成都市教育委员会批准为“成都市重点中学”。

截至2019年8月31日,成都外国语学校占地220亩,现有在职教职工745人,专任教师516人,教学班140个,学生7300余人。