河南创新发展联盟三模2025届高考适应性化学试题及答案
时间:
河南 理综试题
河南创新发展联盟三模2025届高考适应性化学考试已于近日开考,为方便考生考后及时查看考试情况,查漏补缺、弥补不足,本文整理了试题答案解析相关信息!
汇总:河南创新发展联盟三模2025届高考适应性考试试题及答案汇总
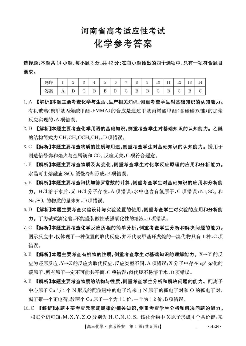
化学试题及答案解析
河南创新发展联盟三模2025届高考适应性化学考试已于近日开考,为方便考生考后及时查看考试情况,查漏补缺、弥补不足,本文整理了试题答案解析相关信息!
汇总:河南创新发展联盟三模2025届高考适应性考试试题及答案汇总
化学试题及答案解析