湘豫名校联考2024-2025学年高三第四次模拟生物试题及答案
时间:
湖南 理综试题
湘豫名校联考2024-2025学年高三下学期第四次模拟生物考试已于近日开考,为方便考生考后及时查看考试情况,查漏补缺、弥补不足,本文整理了试题答案解析相关信息!
汇总:湘豫名校联考2024-2025学年高三下学期第四次模拟考试试题及答案汇总
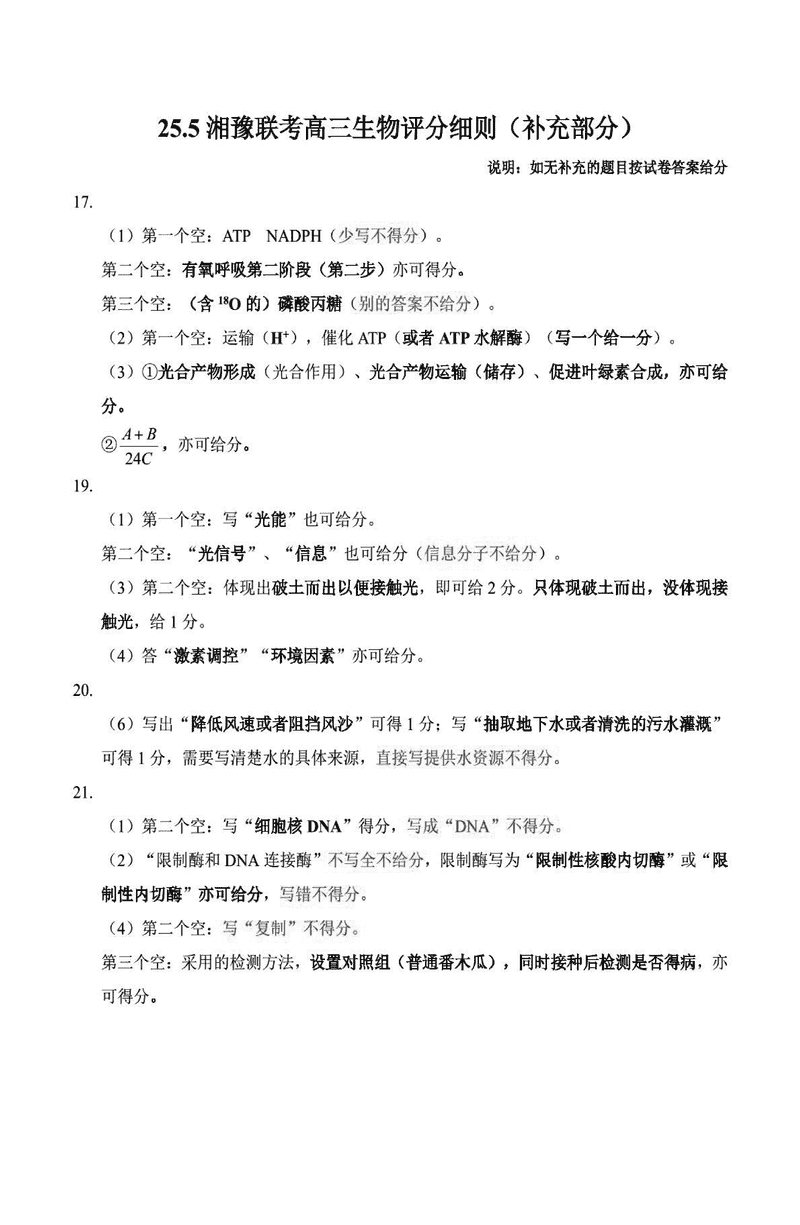
生物试题及答案解析
湘豫名校联考2024-2025学年高三下学期第四次模拟生物考试已于近日开考,为方便考生考后及时查看考试情况,查漏补缺、弥补不足,本文整理了试题答案解析相关信息!
汇总:湘豫名校联考2024-2025学年高三下学期第四次模拟考试试题及答案汇总
生物试题及答案解析