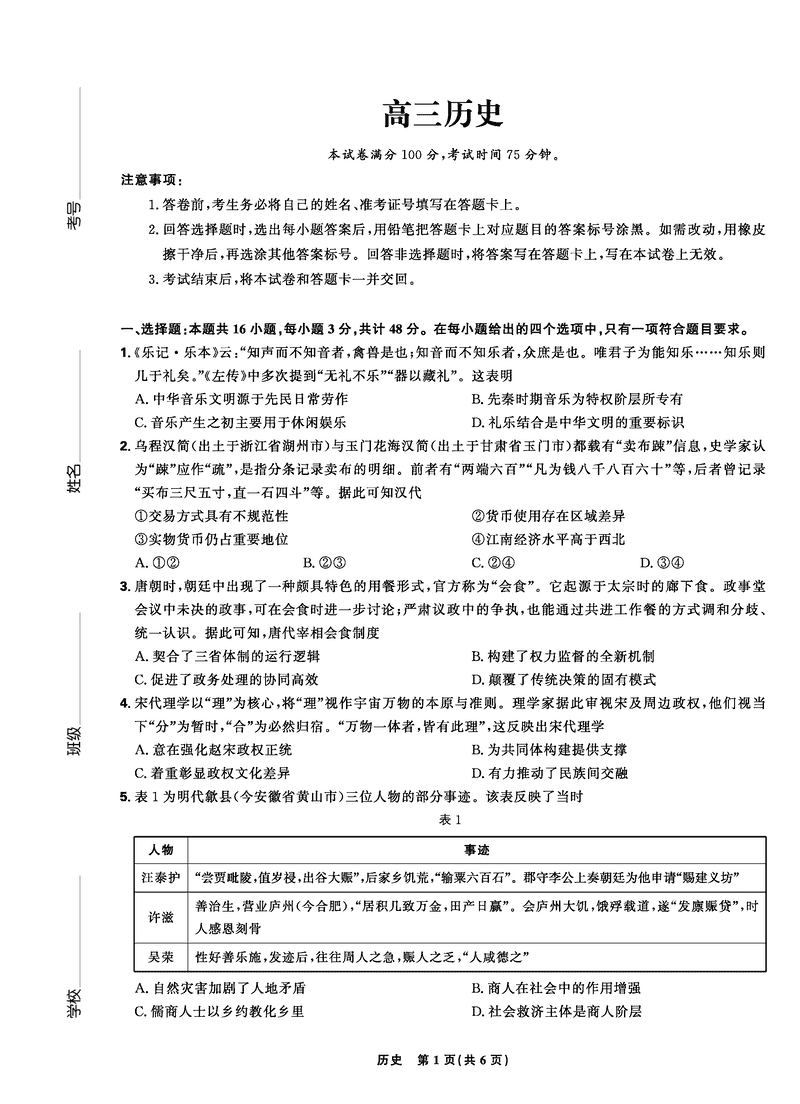
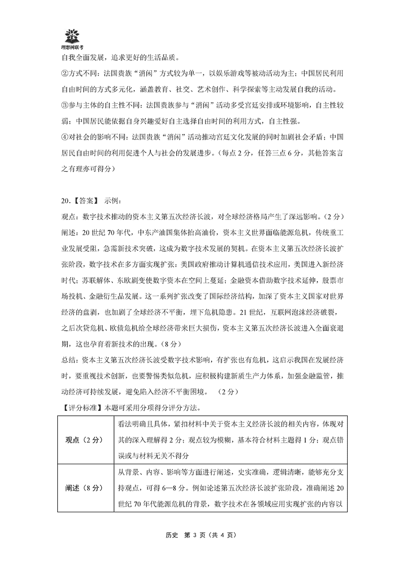
东北三省精准教学联盟2025届高三5月联考历史试题及答案
时间:
吉林 文综试题
东北三省精准教学联盟2025届高三5月联考历史考试已于近日开考,为方便考生考后及时查看考试情况,查漏补缺、弥补不足,本文整理了试题答案解析相关信息!
汇总:东北三省精准教学联盟2025届高三5月联考试题及答案汇总
历史试题及答案解析
东北三省精准教学联盟2025届高三5月联考历史考试已于近日开考,为方便考生考后及时查看考试情况,查漏补缺、弥补不足,本文整理了试题答案解析相关信息!
汇总:东北三省精准教学联盟2025届高三5月联考试题及答案汇总
历史试题及答案解析