文综试题
数学试题
理综试题
英语试题
语文试题
考题汇总
雷火在线
>
黑龙江高考
>
黑龙江高考试题
>
黑龙江理综试题
>
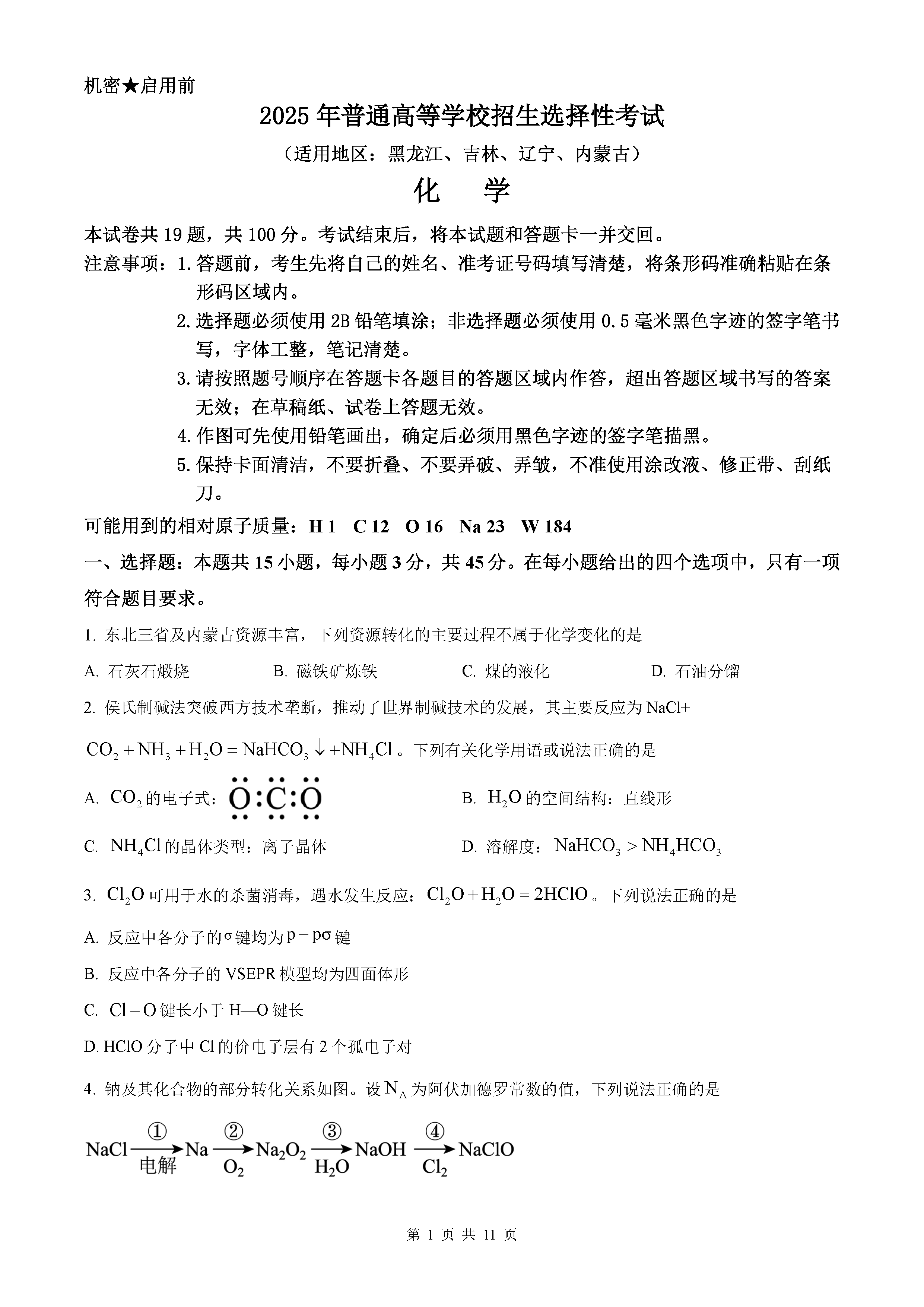
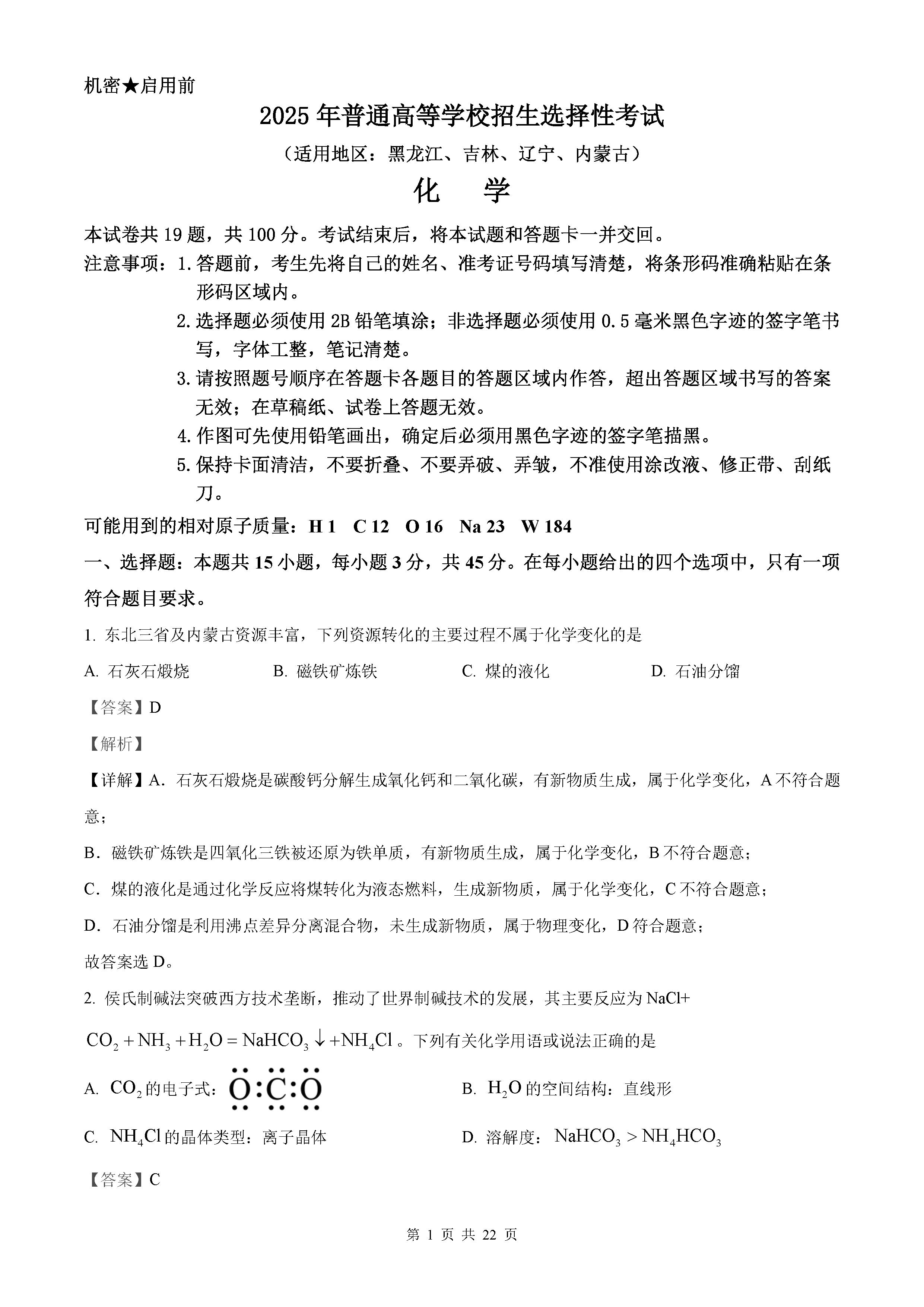
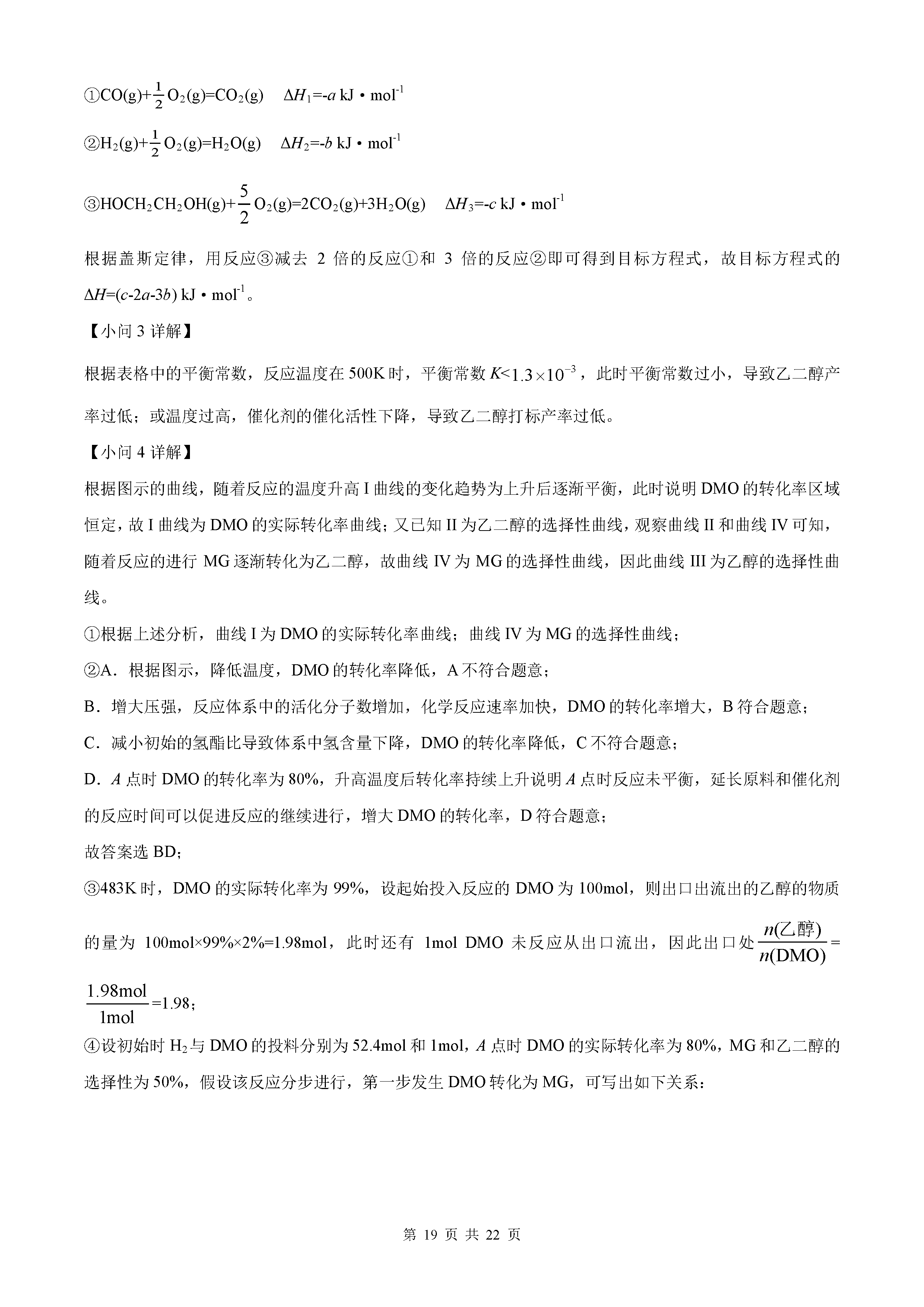
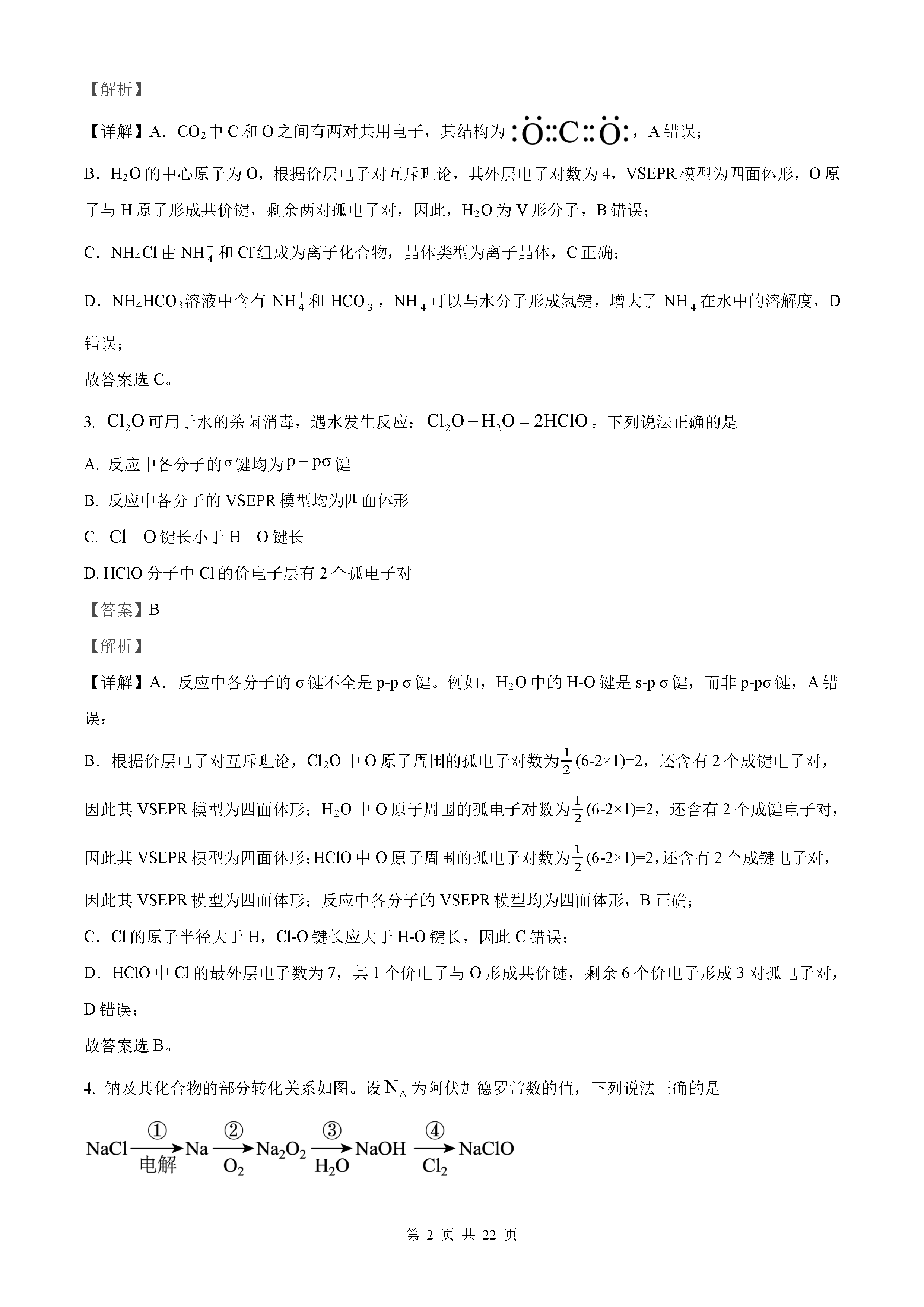
2025年黑龙江吉林辽宁内蒙高考化学试题及答案解析
时间:
2025-06-19
黑龙江
理综试题
相关文章
黑龙江大庆2025届高三下学期第三次模考物理试题及答案
黑龙江大庆2025届高三下学期第三次模考生物试题及答案
黑龙江大庆2025届高三下学期第三次模考化学试题及答案
哈九中2025届高三下学期第二次模考物理试题及答案
哈九中2025届高三下学期第二次模考生物试题及答案
哈九中2025届高三下学期第二次模考化学试题及答案
齐齐哈尔市2025届高三下学期二模化学试题及答案
热门推荐
2022年高考全国乙卷理综试卷真题与答案解析
06-08
2022年高考全国乙卷理综真题及答案解析(完整版)
06-10
2022浙江高考技术试卷真题及答案解析(浙江卷)
06-16
4
2022年广东高考物理试卷真题及答案解析
5
2022年高考全国甲卷理综试卷真题与答案解析
6
2022年广东高考生物试卷真题及答案解析
7
2022年湖南高考物理试卷真题及答案解析
8
2022年湖南高考生物试卷真题及答案解析(已更新)
9
2022年山东高考化学试卷真题及答案解析
10
2021年全国乙卷理综真题答案解析
最新文章
2025年483分能考食品质量与安全专业吗 483分食品质量与安全专业大学推荐
2025年天津财经大学在海南招生代码:0109 专业代码及报考指南
2025年牡丹江师范学院在四川招生代码:2318 专业代码及报考指南
2025音乐生文化课553分能上贵州大学吗
2025艺考生文化课527分能上西南医科大学吗
2025年578分能考高分子材料与工程专业吗 578分高分子材料与工程专业大学推荐
2025艺考生文化课485分能上吉林财经大学吗
湖南网络空间安全专业各大学录取分数线:最低428分能上 开设院校及位次
2025艺考生文化课488分能上南阳理工学院吗
2025年478分能考网络工程专业吗 478分网络工程专业大学推荐
2025年532分能考环境工程专业吗 532分环境工程专业大学推荐
MK官网
|
博业体育(中国)官方网站-登录入口
|
好博在线客服
|
半岛网页版页面
|
AK集团官网(中国)官方网站
|
江南·官方端网站登录入口
|
AK官方网站
|
IM官方网页版
|
米乐在线
|