雷火在线 >河北高考 >河北高考复习 >河北高中物理 >

河北省2025年高二第二学期期末模拟检测物理试题及答案

时间: 河北 高中物理

河北省2025年高二第二学期期末模拟检测物理考试已于近日开考,为方便考生考后及时查看考试情况,查漏补缺、弥补不足,本文整理了试题答案解析相关信息!

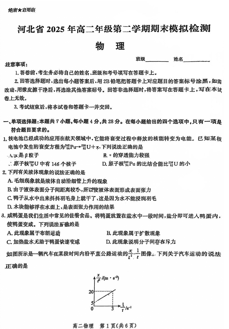
物理试题及答案解析