雷火在线 >安徽高考 >安徽高考试题 >安徽理综试题 >

蚌埠市2026届高三上学期调研性监测化学试题及答案

时间: 安徽 理综试题

安徽蚌埠市2026届高三上学期调研性监测化学考试已于近日开考,为方便考生考后及时查看考试情况,查漏补缺、弥补不足,本文整理了试题答案解析相关信息!

汇总:蚌埠市2026届高三上学期调研性监测试题及答案汇总

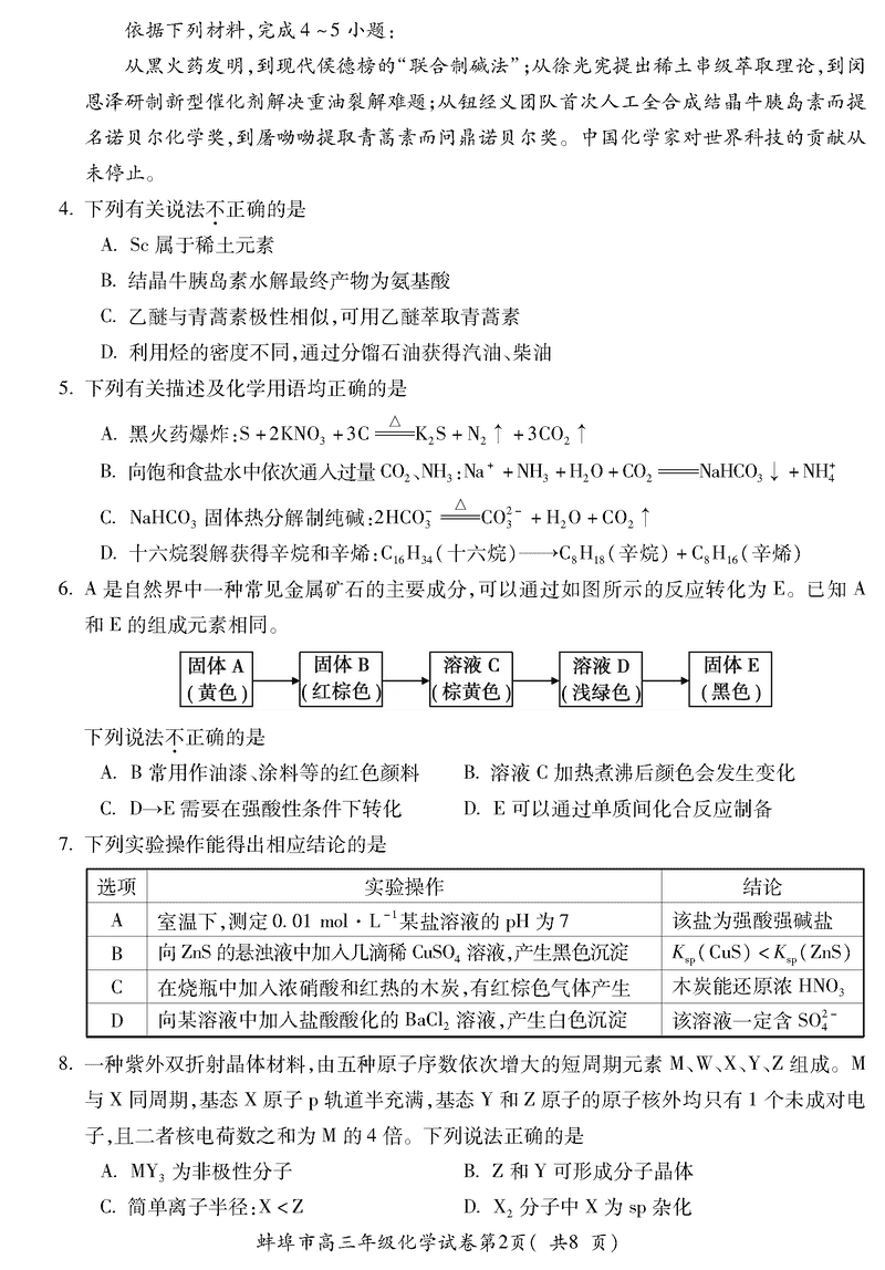
化学试题及答案解析