江西上进联考2025-2026学年新高三秋季入学摸底考物理试题及答案
时间:
江西 理综试题
江西省上进联考2025-2026学年新高三秋季入学摸底物理考试已于近日开考,为方便考生考后及时查看考试情况,查漏补缺、弥补不足,本文整理了试题答案解析相关信息!
汇总:江西省上进联考2025-2026学年新高三秋季入学摸底考试题及答案汇总
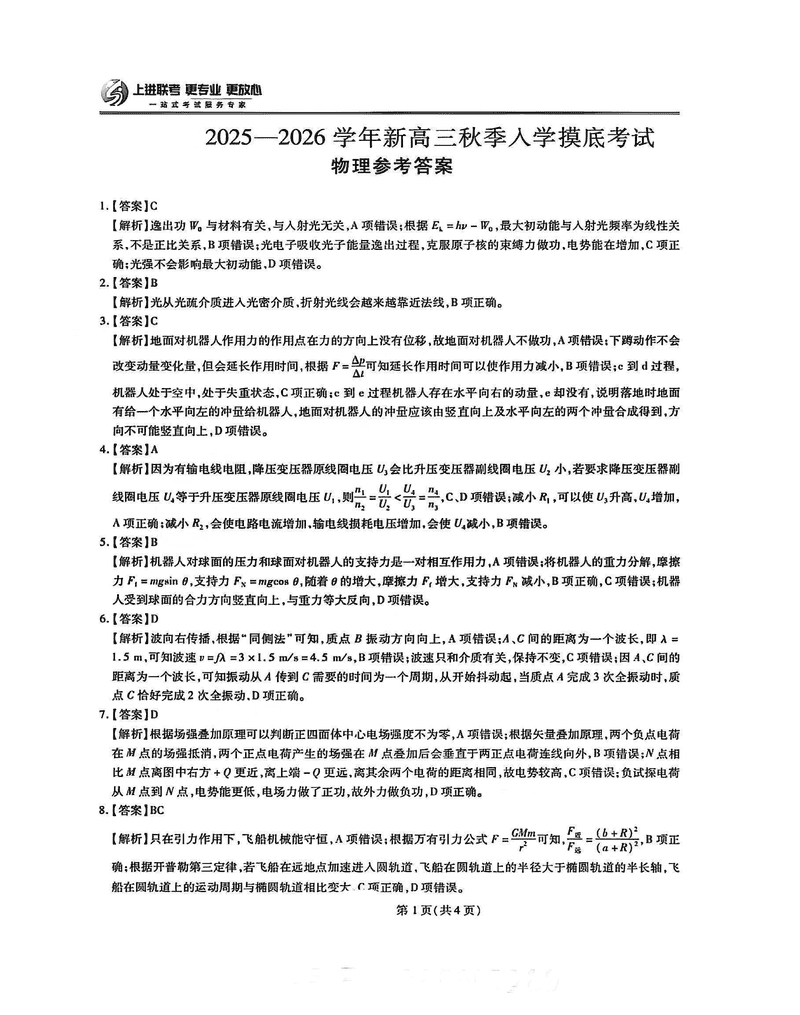
物理试题及答案解析
江西省上进联考2025-2026学年新高三秋季入学摸底物理考试已于近日开考,为方便考生考后及时查看考试情况,查漏补缺、弥补不足,本文整理了试题答案解析相关信息!
汇总:江西省上进联考2025-2026学年新高三秋季入学摸底考试题及答案汇总
物理试题及答案解析