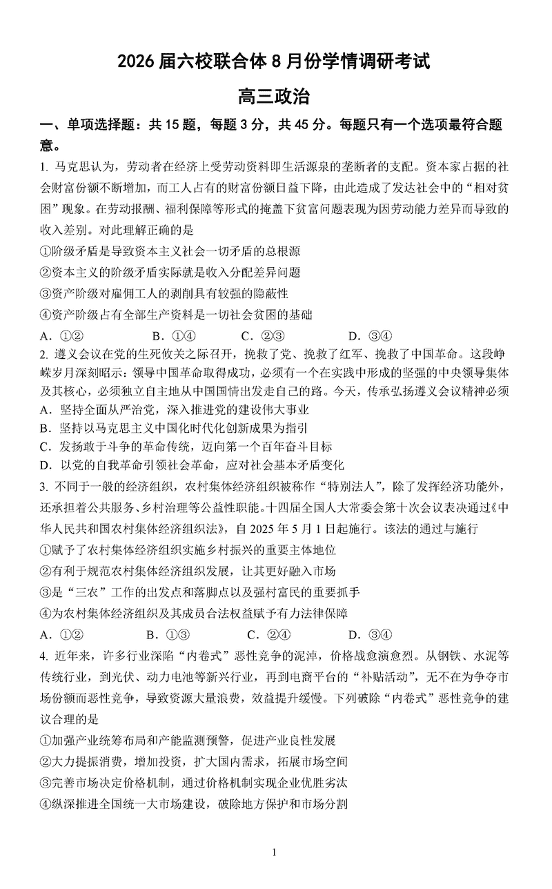
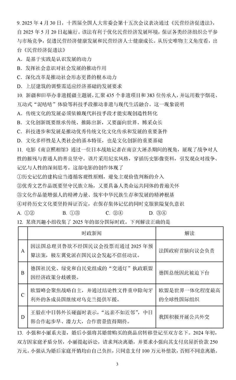
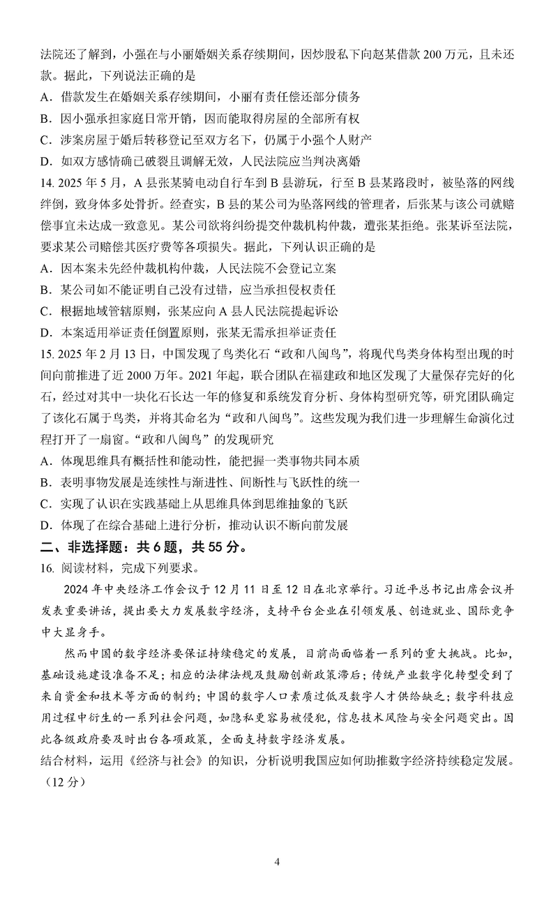
南京市六校联合体2026届高三上学期8月学情调研政治试题及答案
时间:
江苏 文综试题
江苏省南京市六校联合体2026届高三上学期8月学情调研政治考试已于近日开考,为方便考生考后及时查看考试情况,查漏补缺、弥补不足,本文整理了试题答案解析相关信息!
汇总:江苏南京六校联合体高三上学期8月学情调研试题及答案汇总
政治试题及答案解析
江苏省南京市六校联合体2026届高三上学期8月学情调研政治考试已于近日开考,为方便考生考后及时查看考试情况,查漏补缺、弥补不足,本文整理了试题答案解析相关信息!
汇总:江苏南京六校联合体高三上学期8月学情调研试题及答案汇总
政治试题及答案解析