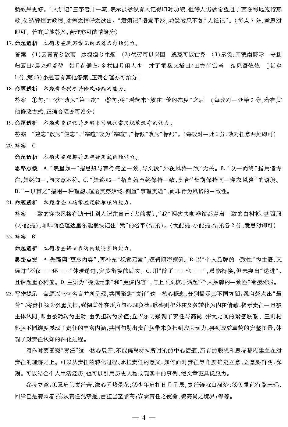
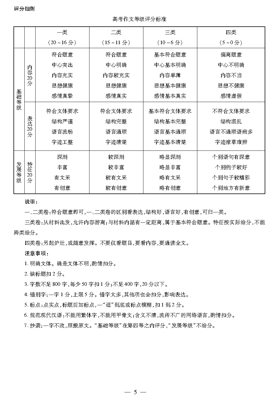
河南天一大联考2025-2026学年高三上学期开学考语文试题及答案
时间:
河南 语文试题
河南天一大联考2025-2026学年高三上学期开学考语文考试已于近日开考,为方便考生考后及时查看考试情况,查漏补缺、弥补不足,本文整理了试题答案解析相关信息!
汇总:天一大联考·河南省2025-2026学年高三上学期开学考试题及答案汇总
语文试题及答案解析
河南天一大联考2025-2026学年高三上学期开学考语文考试已于近日开考,为方便考生考后及时查看考试情况,查漏补缺、弥补不足,本文整理了试题答案解析相关信息!
汇总:天一大联考·河南省2025-2026学年高三上学期开学考试题及答案汇总
语文试题及答案解析