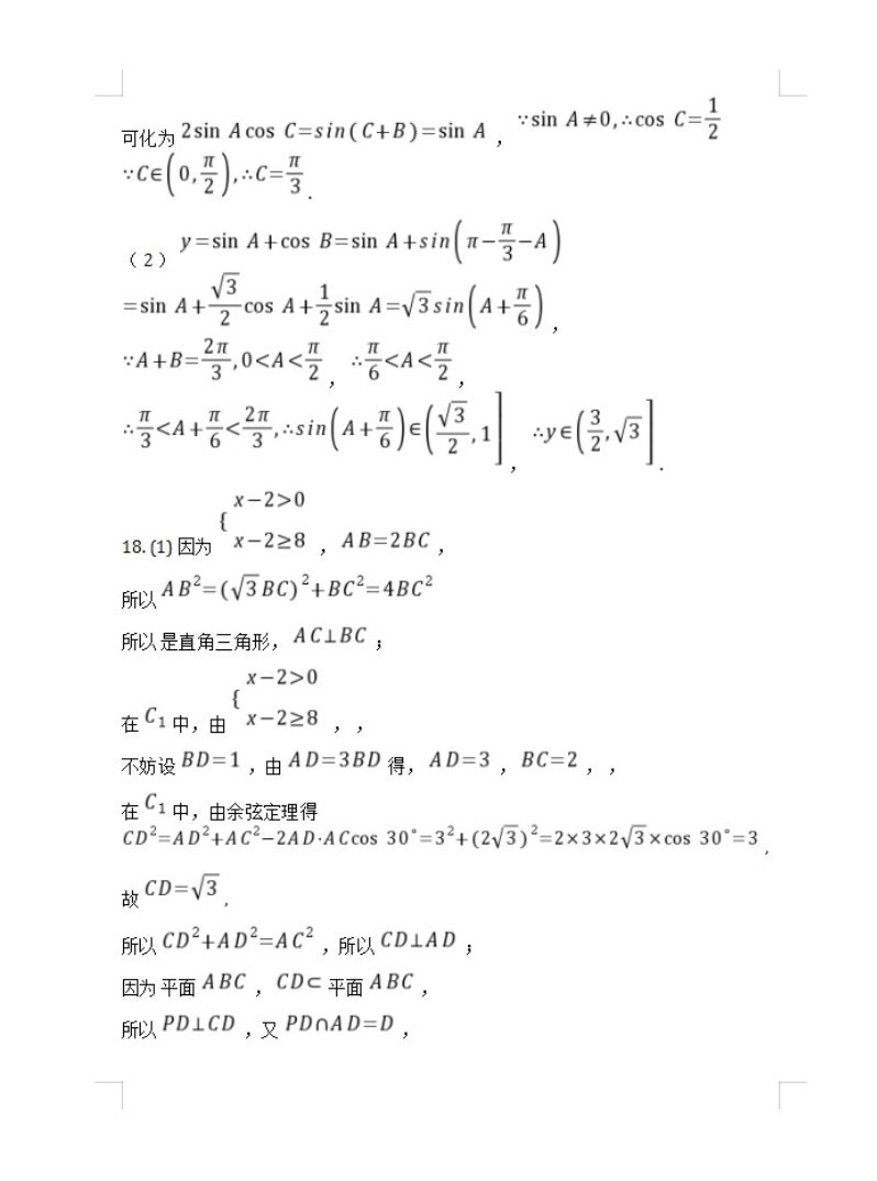
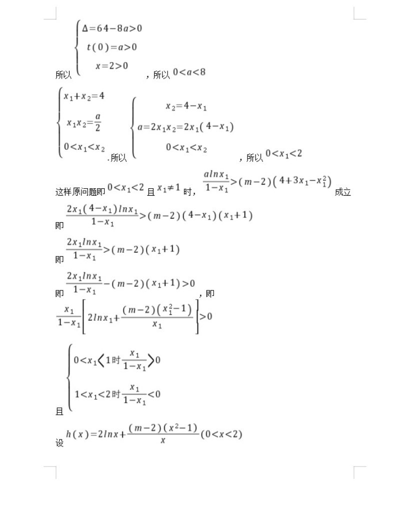
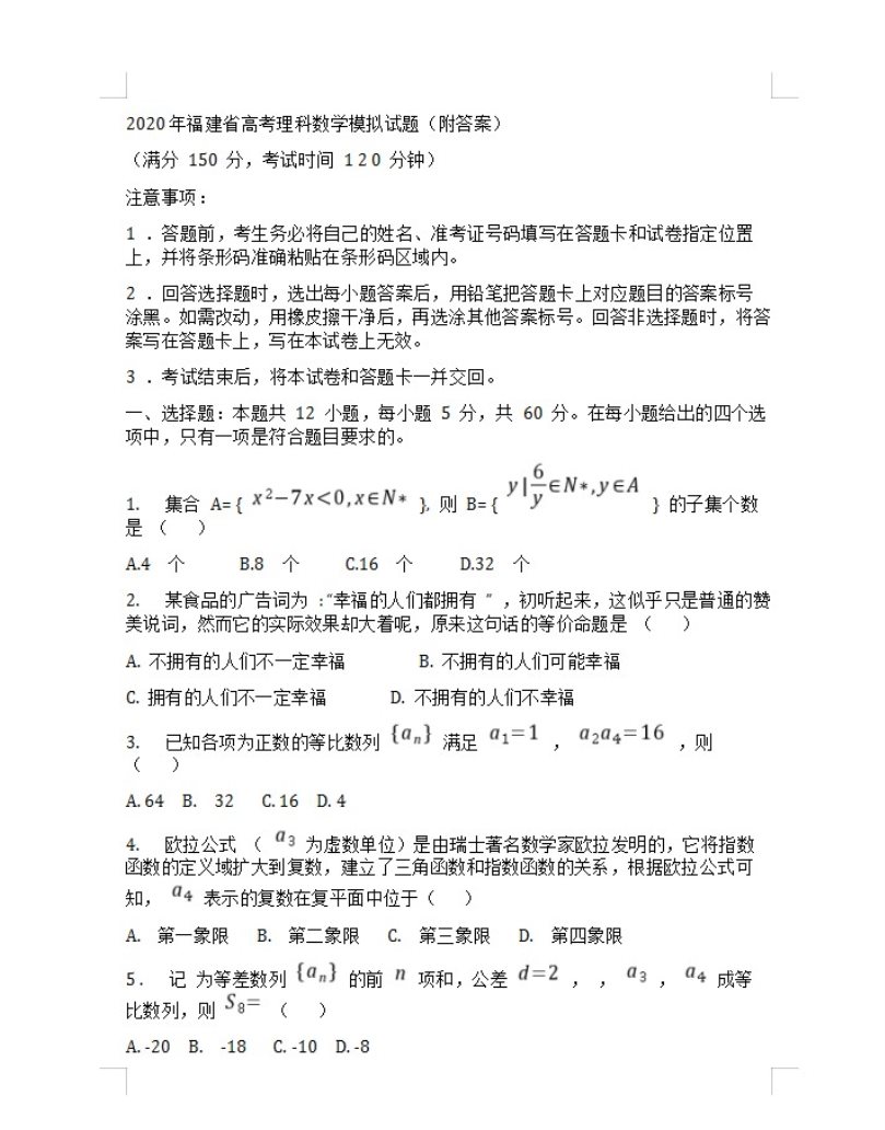
2020年福建省高考理科数学模拟试题及答案 时间:2020-04-23 09:06 数学试题 MK官网 | 博业体育(中国)官方网站-登录入口 | 好博在线客服 | 半岛网页版页面 | AK集团官网(中国)官方网站 | 江南·官方端网站登录入口 | AK官方网站 | IM官方网页版 | 米乐在线 |