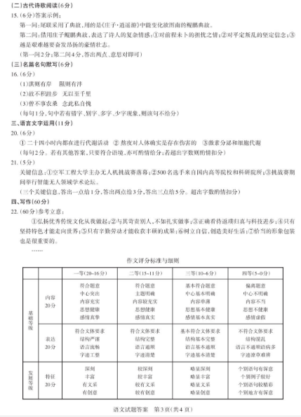
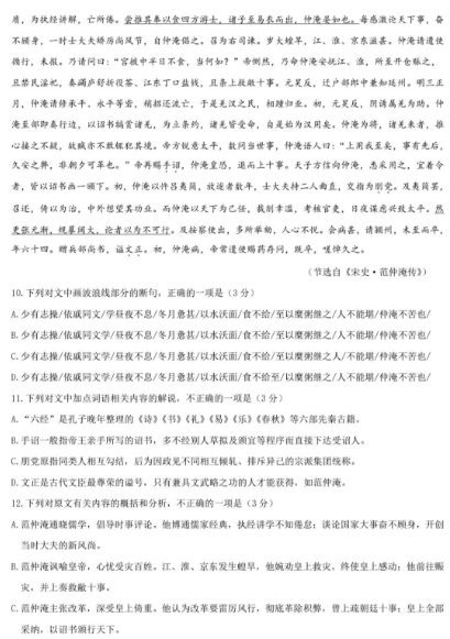
2020全国高考押题密卷语文及答案 时间:2020-05-26 09:08 语文试题 2020全国语文高考押题卷及答案 MK官网 | 博业体育(中国)官方网站-登录入口 | 好博在线客服 | 半岛网页版页面 | AK集团官网(中国)官方网站 | 江南·官方端网站登录入口 | AK官方网站 | IM官方网页版 | 米乐在线 |