高考文综试题" />
文综试题
数学试题
理综试题
英语试题
语文试题
考题汇总
雷火在线
>
>
高考试题
>
文综试题
>
2020高考历史考前冲刺押题试题【含答案】
时间:
2020-07-04 09:41
文综试题
相关文章
海南中学2025届高三上学期第二次月考历史试题及答案
10-29
海南中学2025届高三上学期第二次月考政治试题及答案
10-29
辽宁省沈文新高考研究联盟2024-2025学年高三上10月月考地理试题及答案
10-29
辽宁省沈文新高考研究联盟2024-2025学年高三上10月月考历史试题及答案
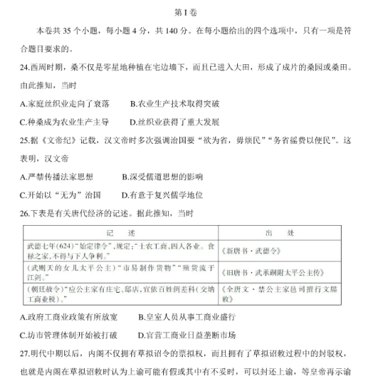
10-29
辽宁省沈文新高考研究联盟2024-2025学年高三上10月月考政治试题及答案
10-29
2025届湖南省湘东十校高三上学期10月联考地理试题及答案
10-29
2025届湖南省湘东十校高三上学期10月联考政治试题及答案
10-29
热门推荐
2022年高考全国乙卷文综试卷真题与答案解析
06-13
2022年高考全国甲卷文综试卷真题与答案解析
06-13
2022年广东高考地理试卷真题及答案解析(已更新)
06-17
4
2022年湖南高考地理试卷真题及答案解析(已更新)
5
2022年山东高考政治试卷真题及答案解析
6
2022年河北高考政治试卷真题及答案解析
7
2022全国乙卷文综试题难度分析
8
2022年广东高考政治试卷真题及答案解析
9
2022年山东高考地理试卷真题及答案解析
10
2022年河北高考地理试卷真题及答案解析
最新文章
广东2025十大高职自主招生院校排名 哪些值得推荐
揭秘艺考 综合类大学推荐
湖南2025十大高职单招院校排名 哪些值得推荐
吉林2025艺术统考各类别考试时间安排 几月几号开考
湖北2025十大高职单招院校排名 哪些值得推荐
艺考与单招 你了解多少
河南2025十大高职单招院校排名 哪些值得推荐
艺考的魅力 让你未来无限可能
2025立冬是几月几日 具体什么时间立冬节气
山东2025十大高职单招与综合评价招生院校排名 哪些值得推荐
艺考就业方向 你不可不知的机会
MK官网
|
博业体育(中国)官方网站-登录入口
|
好博在线客服
|
半岛网页版页面
|
AK集团官网(中国)官方网站
|
江南·官方端网站登录入口
|
AK官方网站
|
IM官方网页版
|
米乐在线
|