雷火在线> >浙江高考 >浙江高考资讯 >浙江高考大纲 >

2021浙江高考历史考试说明及大纲 考试范围是什么

时间: 高考大纲

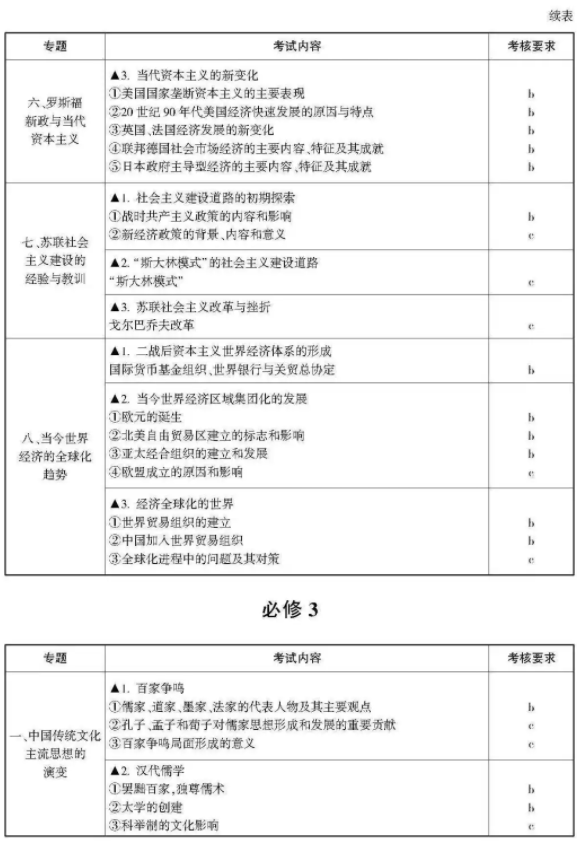
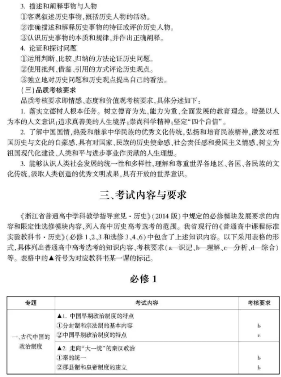
2021年高考临近,浙江省各选考科目考试内容和要求有哪些?看一看《浙江省普通高校招生选考科目考试说明》就知道啦。具体内容要求与去年一样,并已由出版社重印发行。为方便广大考生,在此特以电子版形式提供收藏阅览。

2021浙江高考历史大纲

怎么利用考试大纲备考

大纲浏览阶段:

在把大纲拿到手的时候,我们首先要将大纲大致浏览一遍,看一下哪些章节是必考点,在心里有个数,在浏览大纲的时候,同学们可以先将一些必要的公式背一下,或者写几遍,公式可是很重要的,高考的时候公式忘记了,就完蛋了。

依照大纲,了解书本重点:

大纲上面会列出高中各章节的必考点,同学们需要对应大纲,在书中的目录上或者书内标注大纲考点,同学们不要以为这个过程是无用的,标完了之后,同学们就可以不用总对照着大纲了,会省去很多麻烦。