雷火在线> >广东高考 >广东高校招生 >广东高水平运动员 >

2021广东体育术科考试说明及评分标准

时间: 高水平运动员

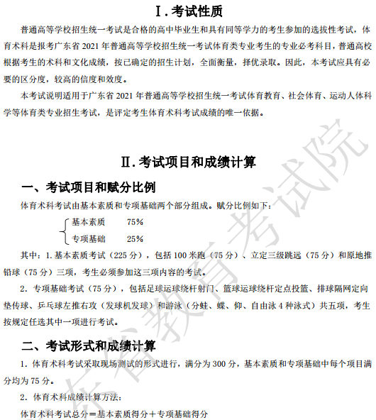
广东省2021年普通高等学校招生统一考试体育术科考试说明发布,包括考试项目和成绩计算、考试方法和评分标准等,具体如下:

广东体育术科考试说明

由于篇幅限制,以上是部分考试说明,下载本文可查看完整体育术科考试说明。

体育术科是什么意思

这样说吧,每个参加高考的学生都是要参加高考体育测试的,学校会组织,高一高二是暂时不用测试的,主要是高三。体育类特招生体育专项测试是针对体育生的考试项目,一般文化生是不用去参加的。另外,高考体测每个参加高考的学生都要参加哦,也有跑步这一项目,你要做好心理准备。