高中英语
高中语文
高中数学
高中历史
高中物理
高中化学
高中政治
高中理综
高中文综
高中地理
高中生物
雷火在线
>
>
北京高考
>
北京高考复习
>
北京高中政治
>
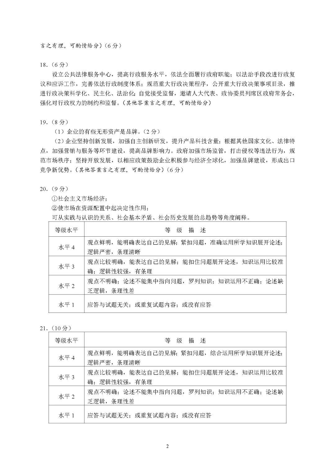
北京2022年海淀区高三二模政治试题及答案
时间:
2022-05-24 14:39
高中政治
2021-2022学年海淀区高三第二次模拟考试
政治试题及答案
相关文章
北京2022年海淀区高三二模政治试题及答案
05-24
热门推荐
高中政治知识点总结 必考知识归纳
09-11
高中政治文化与生活知识点归纳 必考重点
09-11
高中政治必背知识点总结 考试知识汇总
09-11
4
高中政治必背知识重点归纳 必考内容
5
北京2022年海淀区高三二模政治试题及答案
6
高中政治如何迅速提分 有哪些方法
7
高中政治怎么学才能提高成绩 有哪些途径
8
高考政治复习技巧 有哪些提分复习方法
9
高中政治学习技巧 怎样学好政治
10
高三政治怎么学才能考高分 有哪些方法
最新文章
广东2025十大高职自主招生院校排名 哪些值得推荐
揭秘艺考 综合类大学推荐
湖南2025十大高职单招院校排名 哪些值得推荐
吉林2025艺术统考各类别考试时间安排 几月几号开考
湖北2025十大高职单招院校排名 哪些值得推荐
艺考与单招 你了解多少
河南2025十大高职单招院校排名 哪些值得推荐
艺考的魅力 让你未来无限可能
2025立冬是几月几日 具体什么时间立冬节气
山东2025十大高职单招与综合评价招生院校排名 哪些值得推荐
艺考就业方向 你不可不知的机会
MK官网
|
博业体育(中国)官方网站-登录入口
|
好博在线客服
|
半岛网页版页面
|
AK集团官网(中国)官方网站
|
江南·官方端网站登录入口
|
AK官方网站
|
IM官方网页版
|
米乐在线
|