雷火在线 >广东高考 >广东高考试题 >广东文综试题 >

韶关一模2025届高三综合测试一地理试题及答案

时间: 广东 文综试题

广东韶关一模2025届高三综合测试一地理考试已于近日开考,为方便考生考后及时查看考试情况,查漏补缺、弥补不足,本文整理了试题答案解析相关信息!

汇总:广东韶关一模2025届高三综合测试一试题及答案汇总

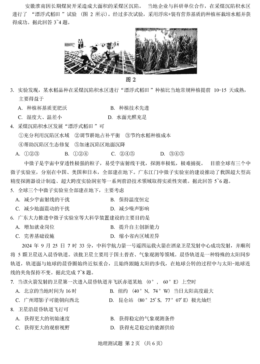
地理试题及答案解析