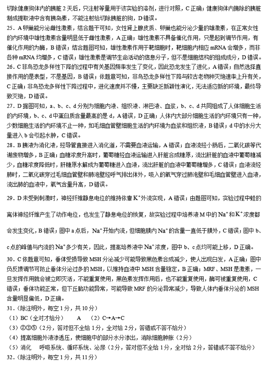
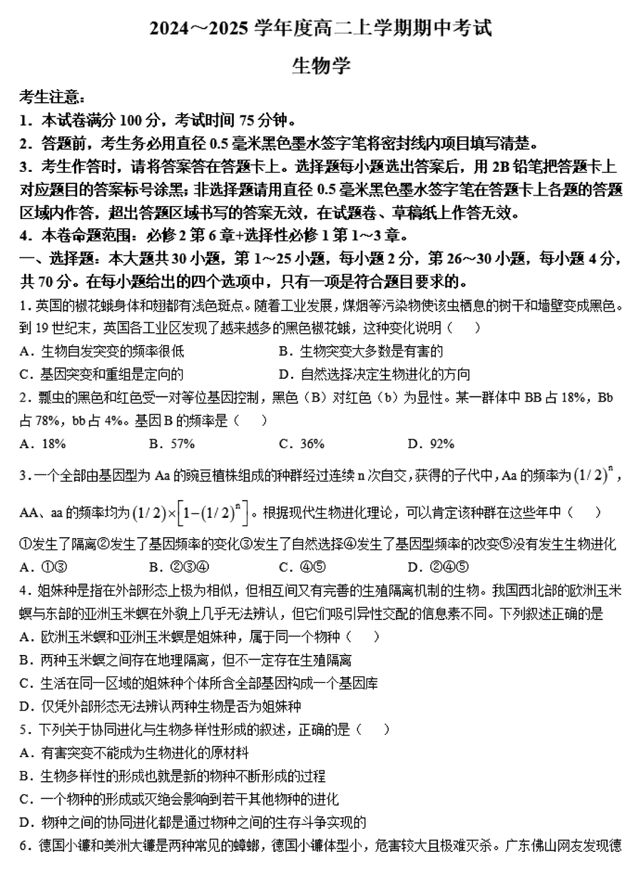
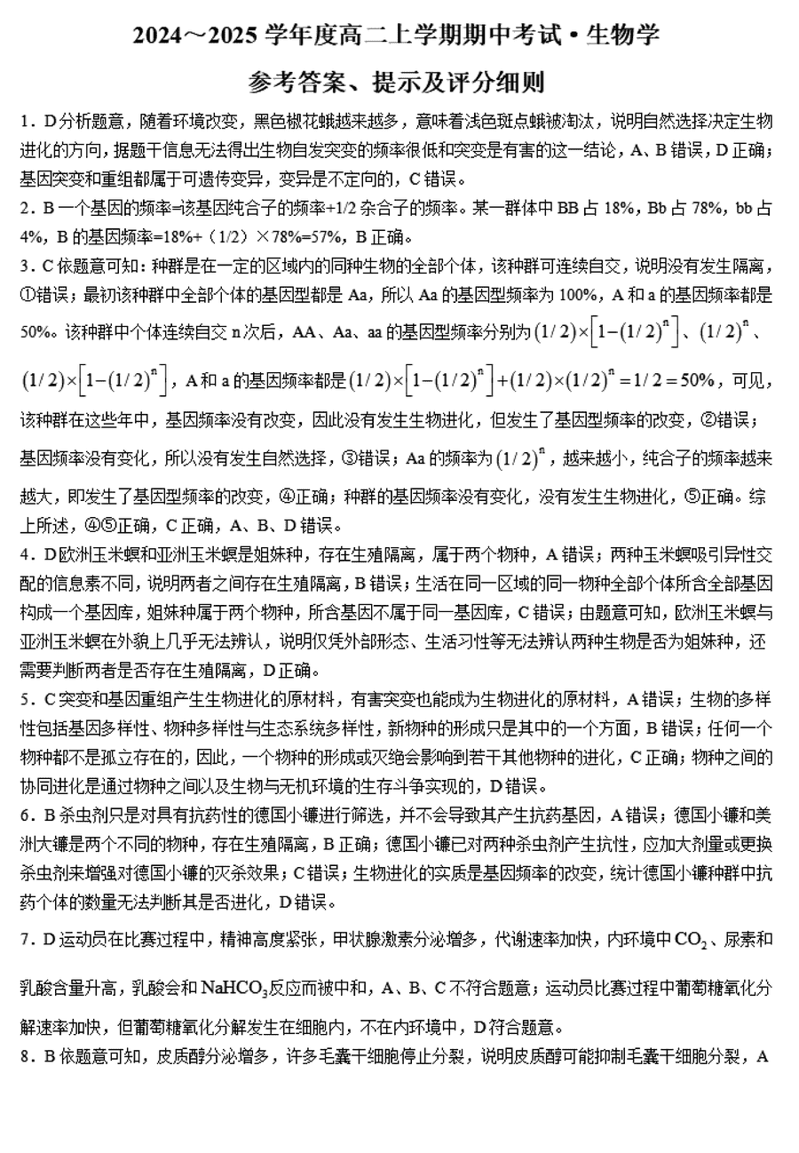
深圳市盟校联盟2024-2025学年高二上11月期中生物试题及答案
时间:
广东 高中生物
深圳市盟校联盟2024-2025学年高二上11月期中生物考试已于近日开考,为方便考生考后及时查看考试情况,查漏补缺、弥补不足,本文整理了试题答案解析相关信息!
汇总:深圳市盟校联盟2024-2025学年高二上11月期中试题及答案汇总
生物试题及答案解析
深圳市盟校联盟2024-2025学年高二上11月期中生物考试已于近日开考,为方便考生考后及时查看考试情况,查漏补缺、弥补不足,本文整理了试题答案解析相关信息!
汇总:深圳市盟校联盟2024-2025学年高二上11月期中试题及答案汇总
生物试题及答案解析