雷火在线 >黑龙江高考 >黑龙江高考试题 >黑龙江文综试题 >

哈师大附中2025届高三上学期期中历史试题及答案

时间: 黑龙江 文综试题

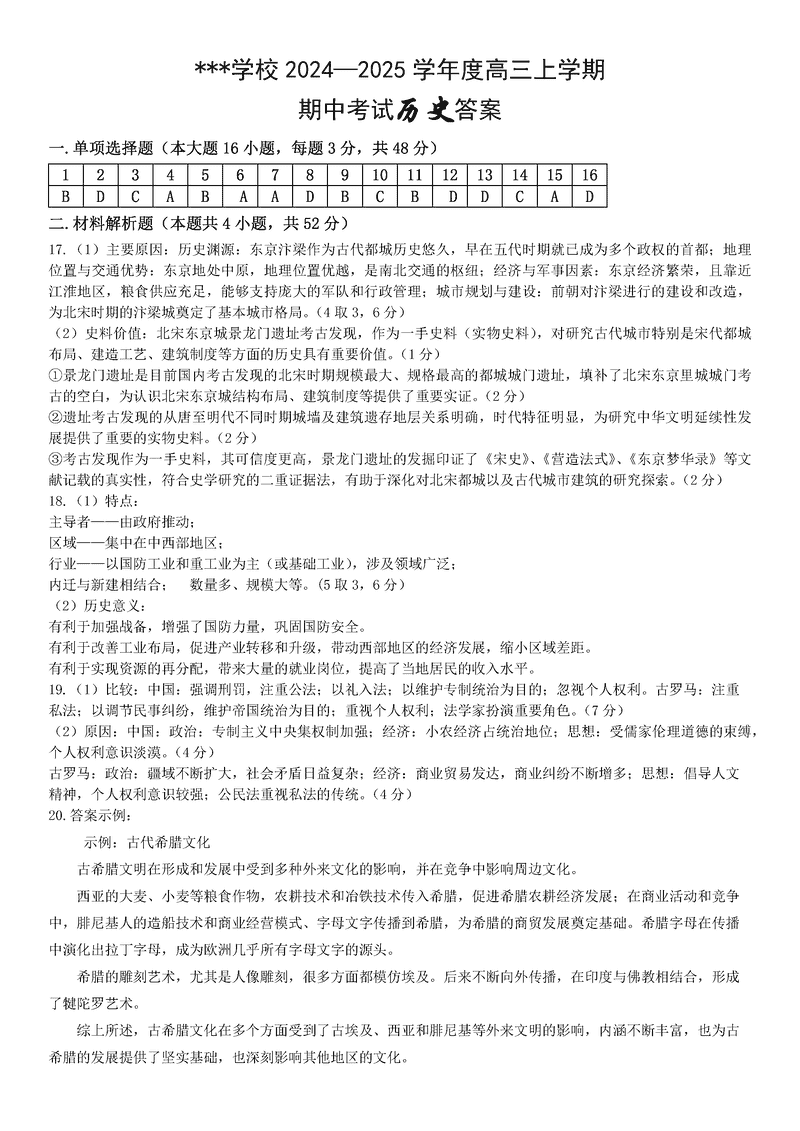
哈师大附中2025届高三上学期期中历史考试已于近日开考,为方便考生考后及时查看考试情况,查漏补缺、弥补不足,本文整理了试题答案解析相关信息!

汇总:哈师大附中2025届高三上学期期中试题及答案汇总

历史试题及答案解析