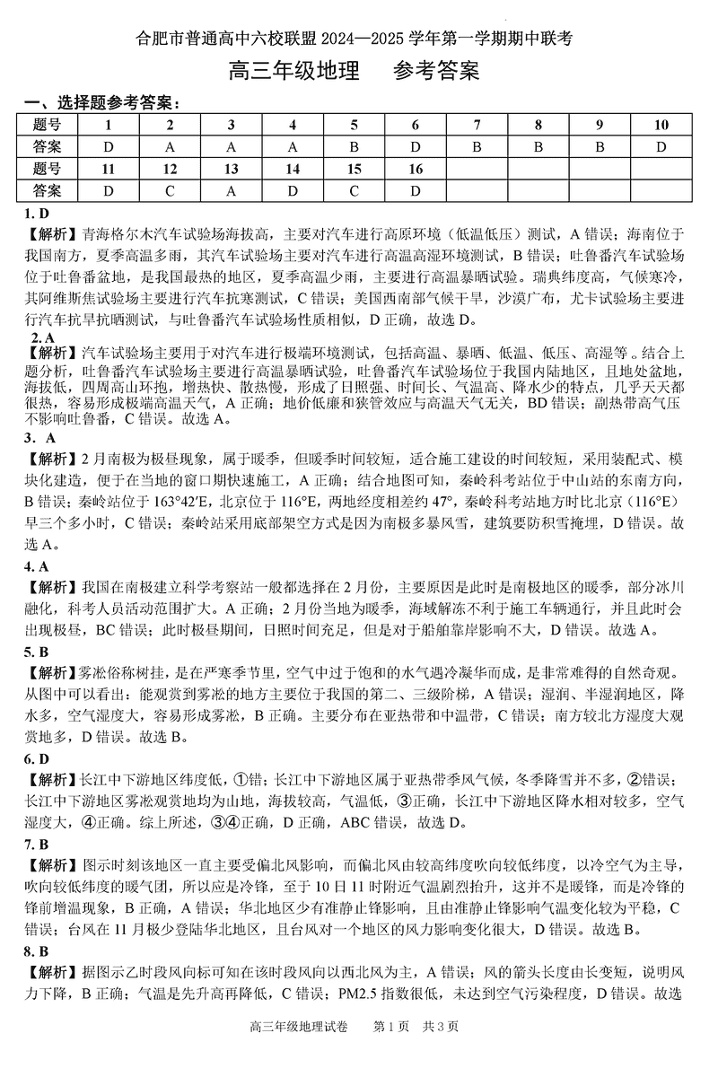
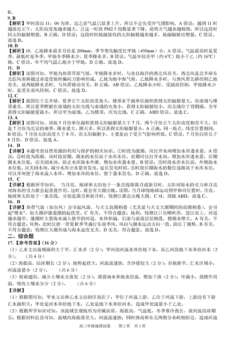
合肥六校联盟2025届高三上学期期中联考地理试题及答案
时间:
安徽 文综试题
合肥六校联盟2025届高三上学期期中联考地理考试已于近日开考,为方便考生考后及时查看考试情况,查漏补缺、弥补不足,本文整理了试题答案解析相关信息!
汇总:合肥六校联盟2025届高三上学期期中联考试题及答案汇总
地理试题及答案解析
合肥六校联盟2025届高三上学期期中联考地理考试已于近日开考,为方便考生考后及时查看考试情况,查漏补缺、弥补不足,本文整理了试题答案解析相关信息!
汇总:合肥六校联盟2025届高三上学期期中联考试题及答案汇总
地理试题及答案解析