淮安市2025届高三上学期第一次调研测试政治试题及答案
时间:
江苏 文综试题
淮安市2025届高三上学期第一次调研测试政治考试已于近日开考,为方便考生考后及时查看考试情况,查漏补缺、弥补不足,本文整理了试题答案解析相关信息!
汇总:淮安市2025届高三上学期第一次调研测试试题及答案汇总
政治试题及答案解析
淮安市2025届高三上学期第一次调研测试政治考试已于近日开考,为方便考生考后及时查看考试情况,查漏补缺、弥补不足,本文整理了试题答案解析相关信息!
汇总:淮安市2025届高三上学期第一次调研测试试题及答案汇总
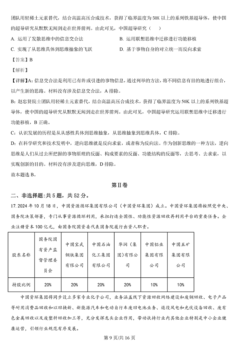
政治试题及答案解析