雷火在线 >黑龙江高考 >黑龙江高考试题 >黑龙江文综试题 >

东北三省2024年12月高三点石联考政治试题及答案

时间: 黑龙江 文综试题
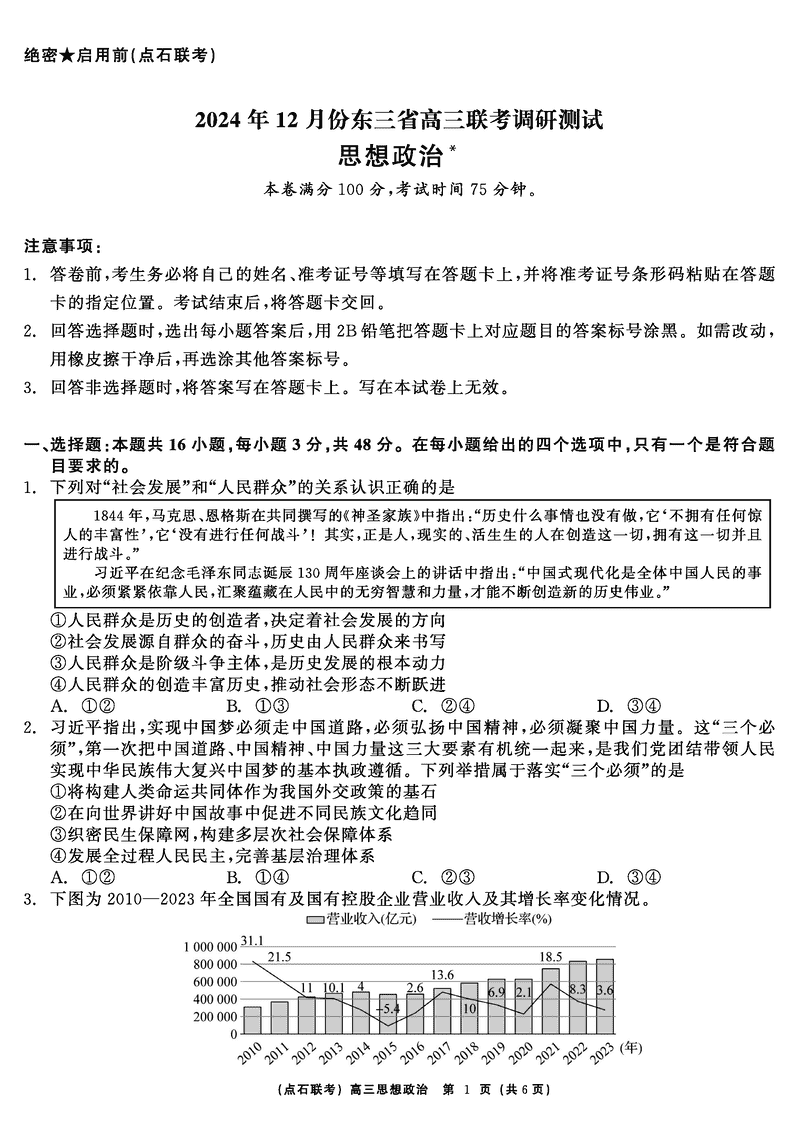
东北三省2024年12月高三点石联考政治考试已于近日开考,为方便考生考后及时查看考试情况,查漏补缺、弥补不足,本文整理了试题答案解析相关信息!

汇总:东北三省2024年12月高三点石联考调研测试试题及答案汇总

政治试题及答案解析