丹东五校协作体2025届高三上12月联考化学试题及答案
时间:
辽宁 理综试题
丹东五校协作体2025届高三上12月联考化学考试已于近日开考,为方便考生考后及时查看考试情况,查漏补缺、弥补不足,本文整理了试题答案解析相关信息!
汇总:丹东五校协作体2025届高三上12月联考试题及答案汇总
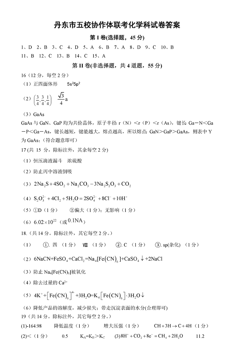
化学试题及答案解析
丹东五校协作体2025届高三上12月联考化学考试已于近日开考,为方便考生考后及时查看考试情况,查漏补缺、弥补不足,本文整理了试题答案解析相关信息!
汇总:丹东五校协作体2025届高三上12月联考试题及答案汇总
化学试题及答案解析