河南省天一小高考2025届高三第二次考试地理试题及答案
时间:
河南 文综试题
河南省天一小高考2025届高三第二次考试地理考试已于近日开考,为方便考生考后及时查看考试情况,查漏补缺、弥补不足,本文整理了试题答案解析相关信息!
汇总:河南省天一小高考2025届高三第二次考试试题及答案汇总
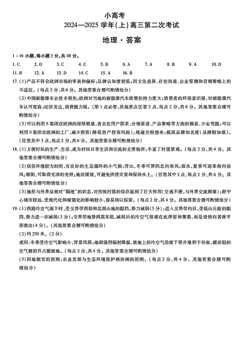
地理试题及答案解析
河南省天一小高考2025届高三第二次考试地理考试已于近日开考,为方便考生考后及时查看考试情况,查漏补缺、弥补不足,本文整理了试题答案解析相关信息!
汇总:河南省天一小高考2025届高三第二次考试试题及答案汇总
地理试题及答案解析