长沙雅礼中学2024-2025学年高三上学期月考(四)化学试题及答案
时间:
湖南 理综试题
长沙雅礼中学2024-2025学年高三上学期月考(四)化学考试已于近日开考,为方便考生考后及时查看考试情况,查漏补缺、弥补不足,本文整理了试题答案解析相关信息!
汇总:长沙雅礼中学2024-2025学年高三上学期月考(四)试题及答案汇总
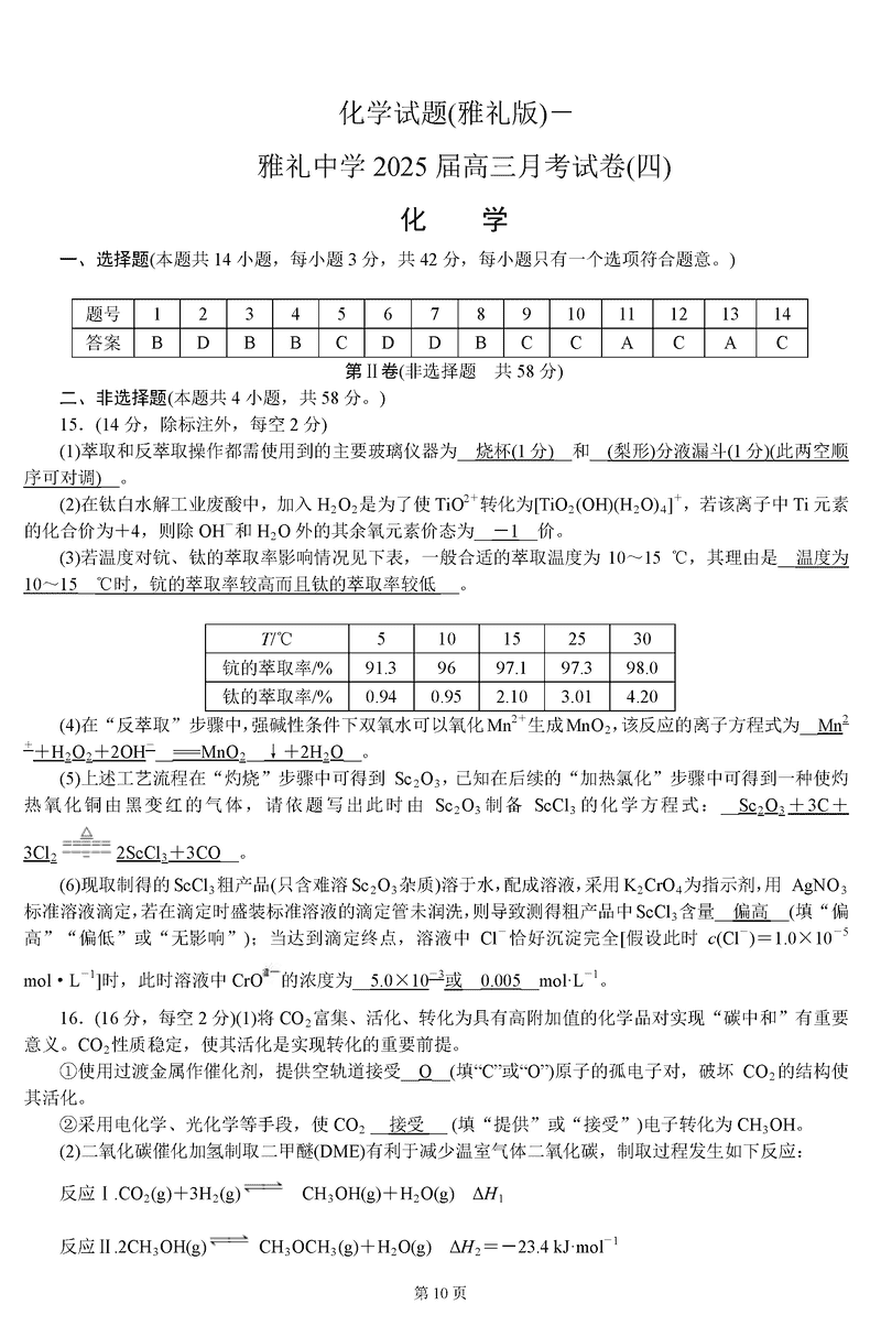
化学试题及答案解析
长沙雅礼中学2024-2025学年高三上学期月考(四)化学考试已于近日开考,为方便考生考后及时查看考试情况,查漏补缺、弥补不足,本文整理了试题答案解析相关信息!
汇总:长沙雅礼中学2024-2025学年高三上学期月考(四)试题及答案汇总
化学试题及答案解析