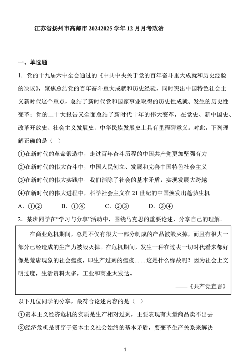
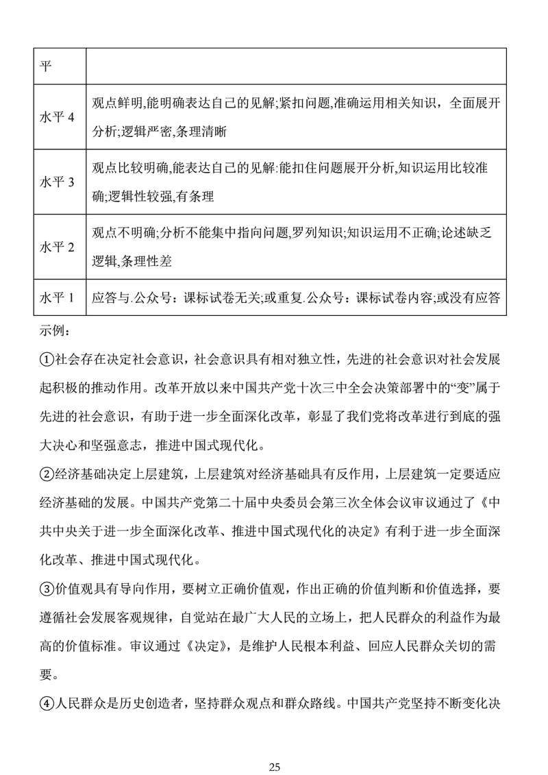
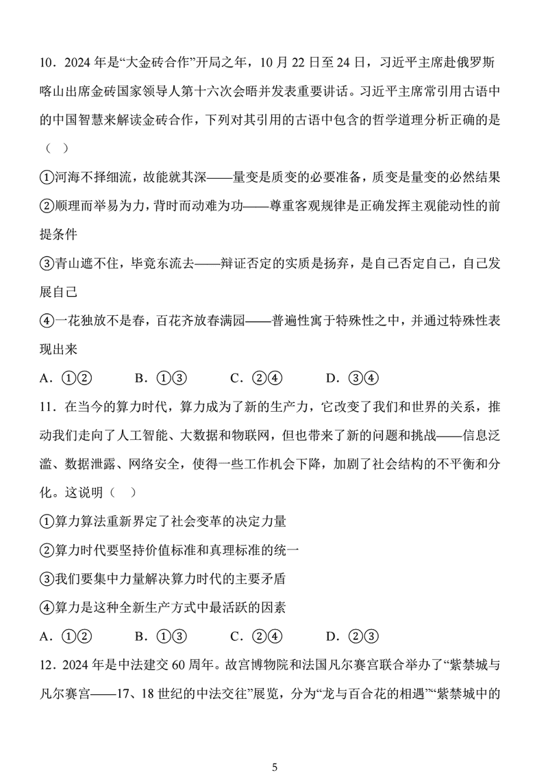
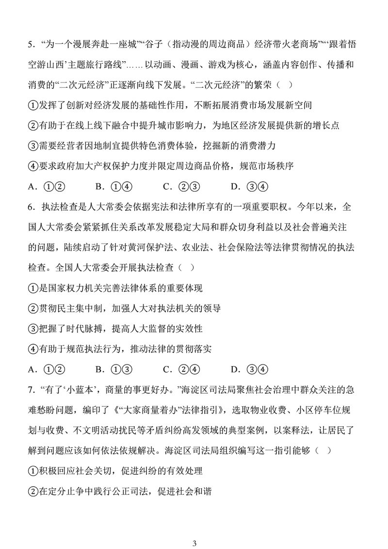
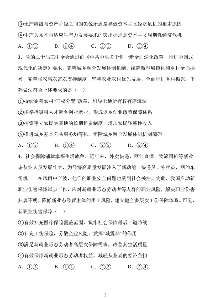
扬州市高邮市2024-2025学年高三上学期12月月考政治试题及答案
时间:
江苏 文综试题
扬州市高邮市2024-2025学年高三上学期12月月考政治考试已于近日开考,为方便考生考后及时查看考试情况,查漏补缺、弥补不足,本文整理了试题答案解析相关信息!
汇总:扬州市高邮市2024-2025学年高三上学期12月月考试题及答案汇总
政治试题及答案解析
扬州市高邮市2024-2025学年高三上学期12月月考政治考试已于近日开考,为方便考生考后及时查看考试情况,查漏补缺、弥补不足,本文整理了试题答案解析相关信息!
汇总:扬州市高邮市2024-2025学年高三上学期12月月考试题及答案汇总
政治试题及答案解析