雷火在线 >陕西高考 >陕西高考复习 >陕西高中化学 >

陕西榆林八校联考2024-2025学年高一上学期1月期末化学试题及答案

时间: 陕西 高中化学

陕西省榆林市八校联考2024-2025学年高一上学期1月期末化学考试已于近日开考,为方便考生考后及时查看考试情况,查漏补缺、弥补不足,本文整理了试题答案解析相关信息!

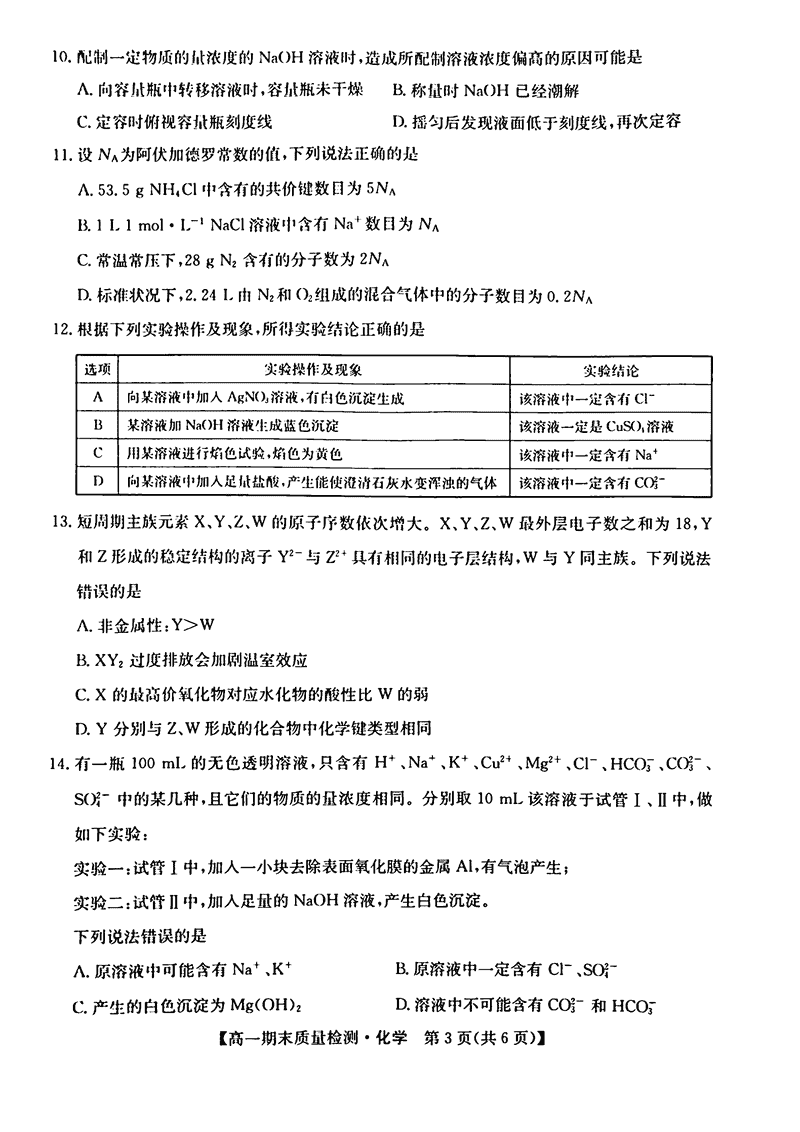
化学试题及答案解析