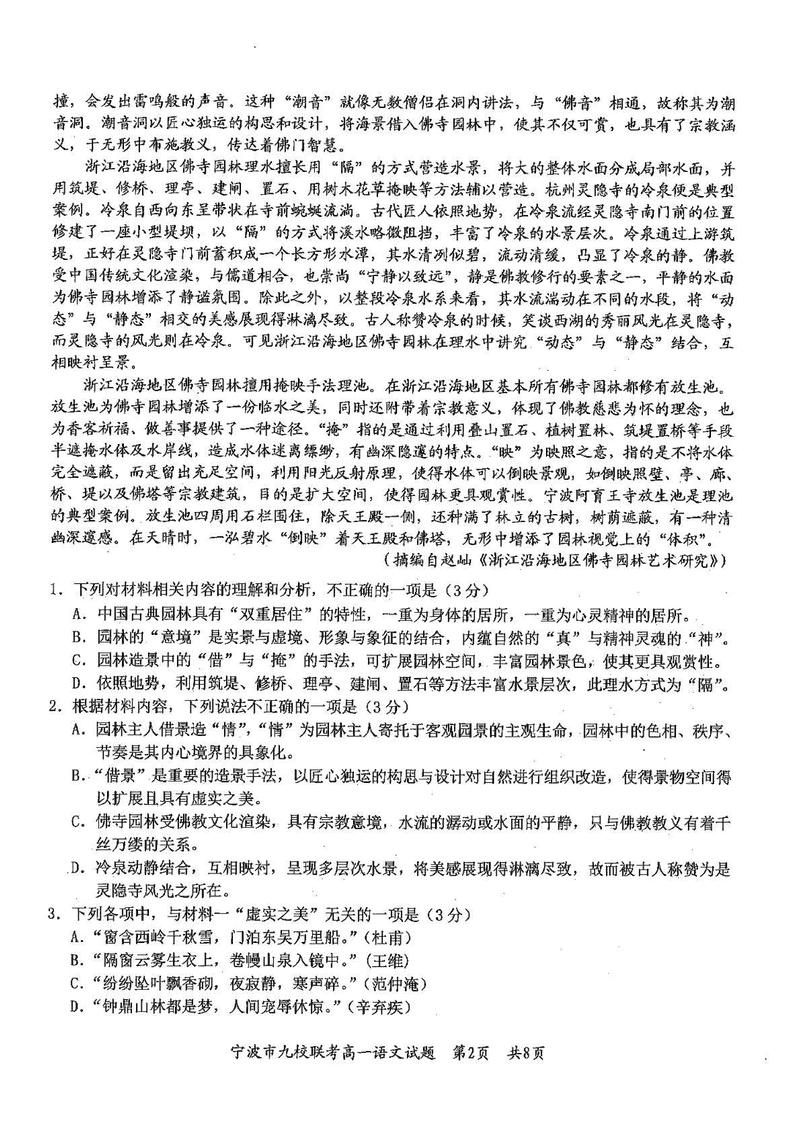
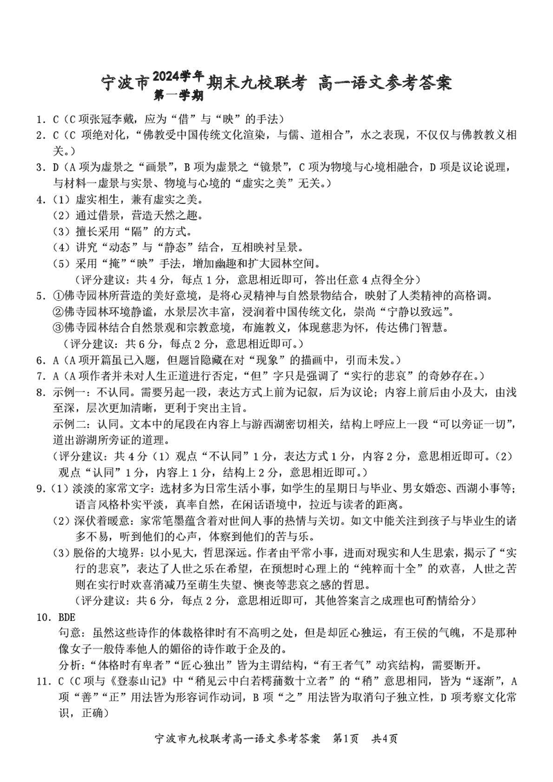
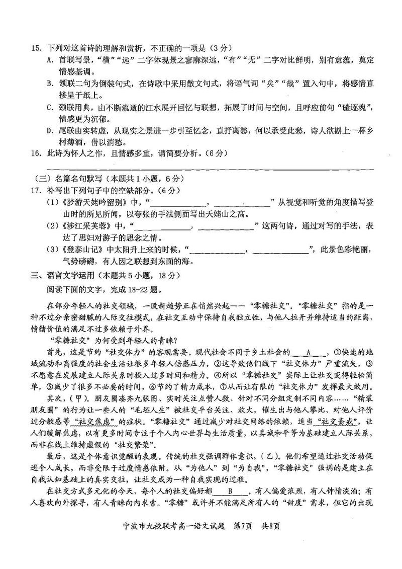
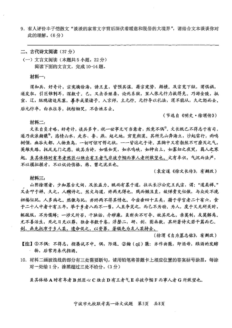
雷火在线 >浙江高考 >浙江高考复习 >浙江高中语文 >

宁波九校2024-2025学年高一上学期期末语文试题及答案

时间: 浙江 高中语文

浙江省宁波市九校2024-2025学年高一上学期期末语文考试已于近日开考,为方便考生考后及时查看考试情况,查漏补缺、弥补不足,本文整理了试题答案解析相关信息!

语文试题及答案解析