雷火在线 >陕西高考 >陕西高考试题 >陕西文综试题 >

陕西榆林2025届高三第三次模拟检测地理试题及答案

时间: 陕西 文综试题

陕西榆林2025届高三第三次模拟检测地理考试已于近日开考,为方便考生考后及时查看考试情况,查漏补缺、弥补不足,本文整理了试题答案解析相关信息!

汇总:陕西榆林2025届高三第三次模拟检测试题及答案汇总

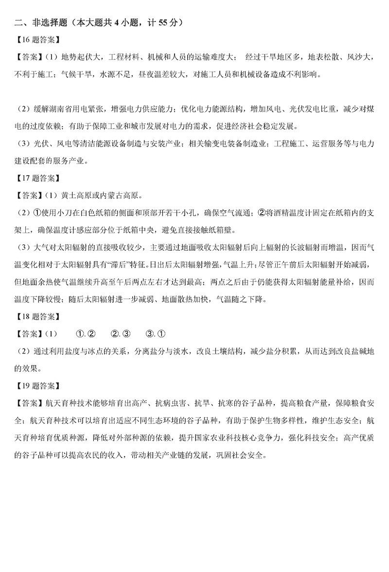
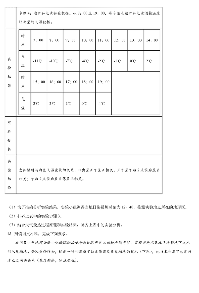
地理试题及答案解析