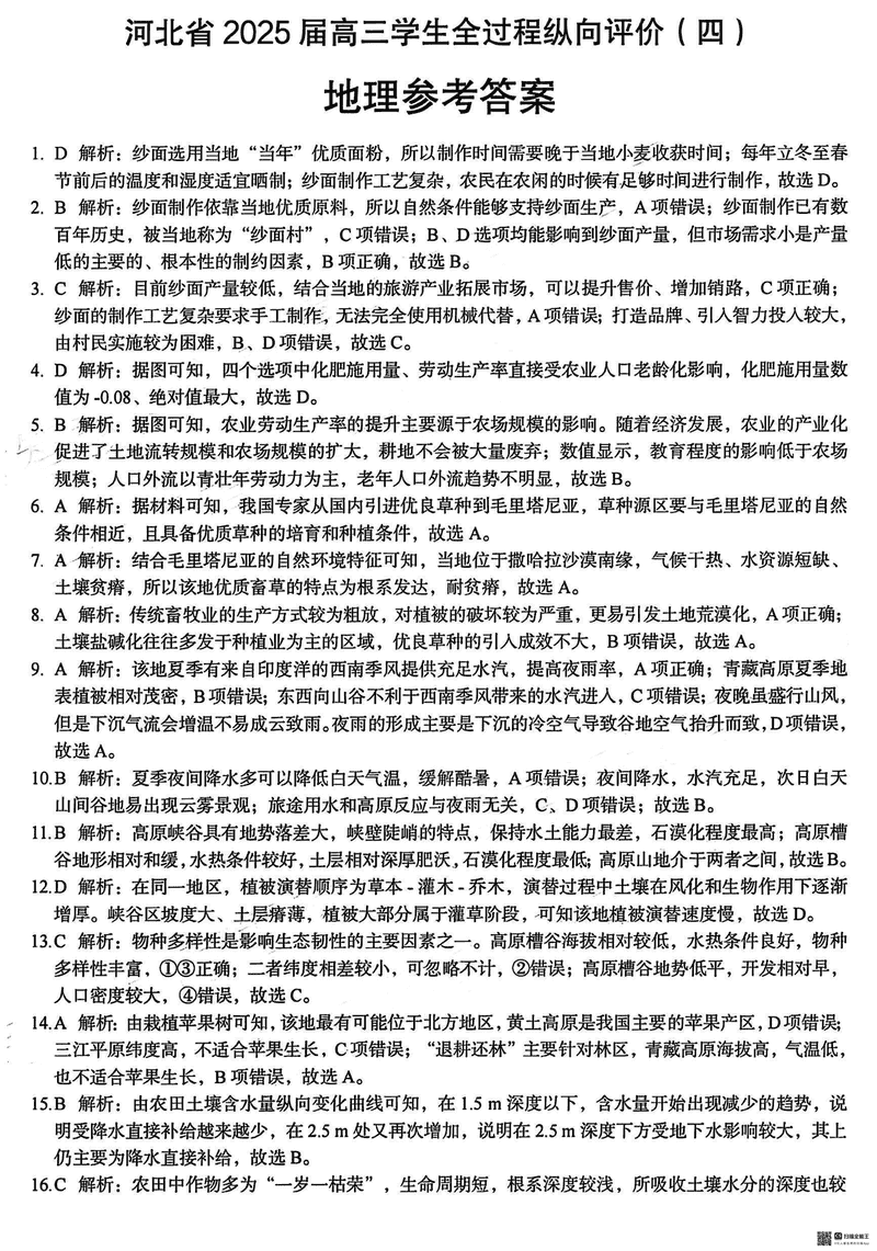
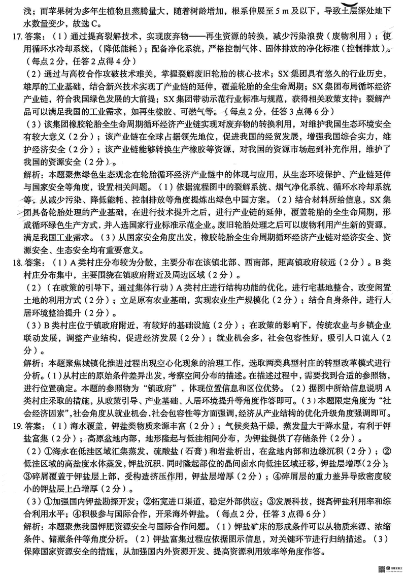
河北省2025届高三学生全过程纵向评价(四)地理试题及答案
时间:
河北 文综试题
河北省2025届高三学生全过程纵向评价(四)地理考试已于近日开考,为方便考生考后及时查看考试情况,查漏补缺、弥补不足,本文整理了试题答案解析相关信息!
汇总:河北省2025届高三学生全过程纵向评价(四)试题及答案汇总
地理试题及答案解析
河北省2025届高三学生全过程纵向评价(四)地理考试已于近日开考,为方便考生考后及时查看考试情况,查漏补缺、弥补不足,本文整理了试题答案解析相关信息!
汇总:河北省2025届高三学生全过程纵向评价(四)试题及答案汇总
地理试题及答案解析