雷火在线 >四川高考 >四川高考试题 >四川理综试题 >

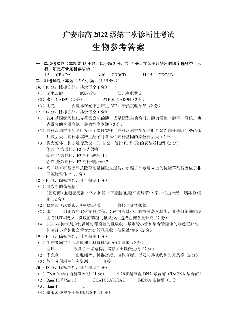
四川六市二诊2025届广安第二次诊断性生物试题及答案

时间: 四川 理综试题

四川六市二诊2025届广安第二次诊断性生物考试已于近日开考,为方便考生考后及时查看考试情况,查漏补缺、弥补不足,本文整理了试题答案解析相关信息!

汇总:四川六市二诊2025届第二次诊断性考试试题及答案汇总

生物试题及答案解析