雷火在线 >陕西高考 >陕西高考试题 >陕西文综试题 >

咸阳市2025年高考模拟检测(二)地理试题及答案

时间: 陕西 文综试题

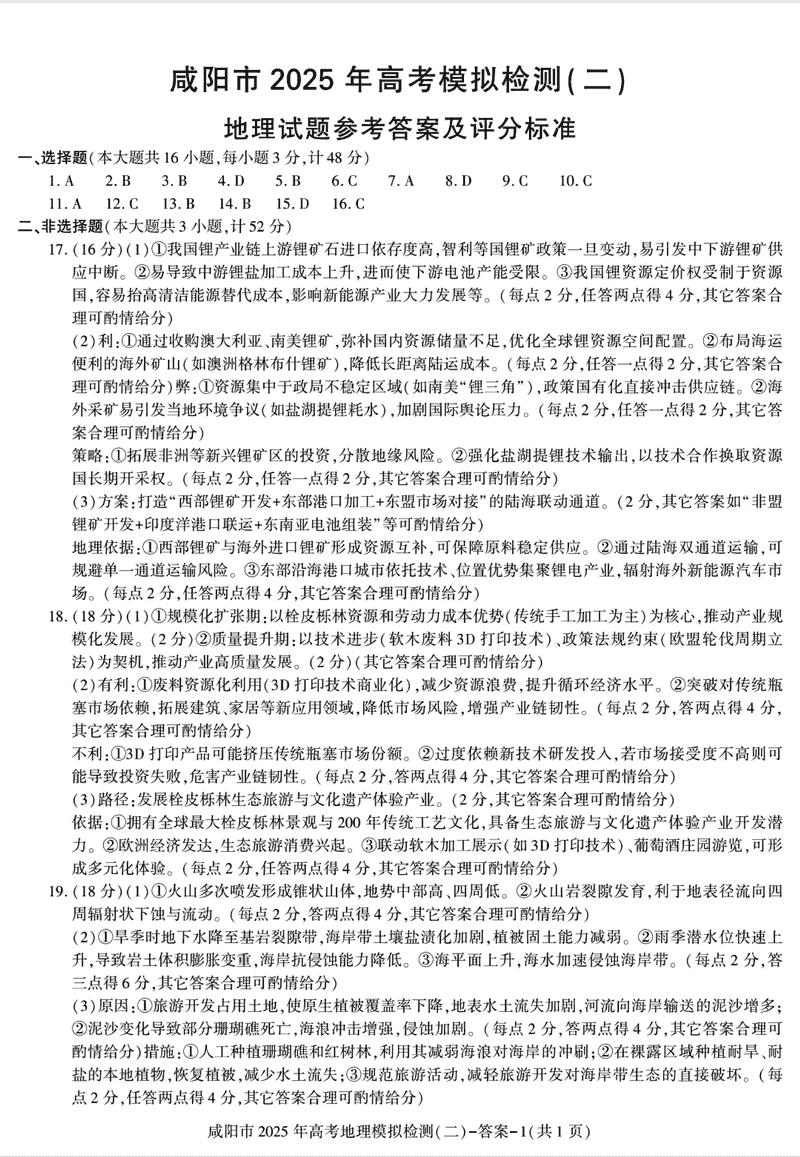
咸阳市2025年高考模拟检测(二)地理考试已于近日开考,为方便考生考后及时查看考试情况,查漏补缺、弥补不足,本文整理了试题答案解析相关信息!

汇总:陕西省咸阳市2025届高三第二次模拟试题及答案汇总

地理试题及答案解析