衢州、丽水、湖州三地市二模2025年4月高三教学质检政治试题及答案
时间:
浙江 文综试题
衢州、丽水、湖州三地市二模2025年4月高三教学质检政治考试已于近日开考,为方便考生考后及时查看考试情况,查漏补缺、弥补不足,本文整理了试题答案解析相关信息!
汇总:衢州、丽水、湖州三地市二模2025年4月高三教学质检试题及答案汇总
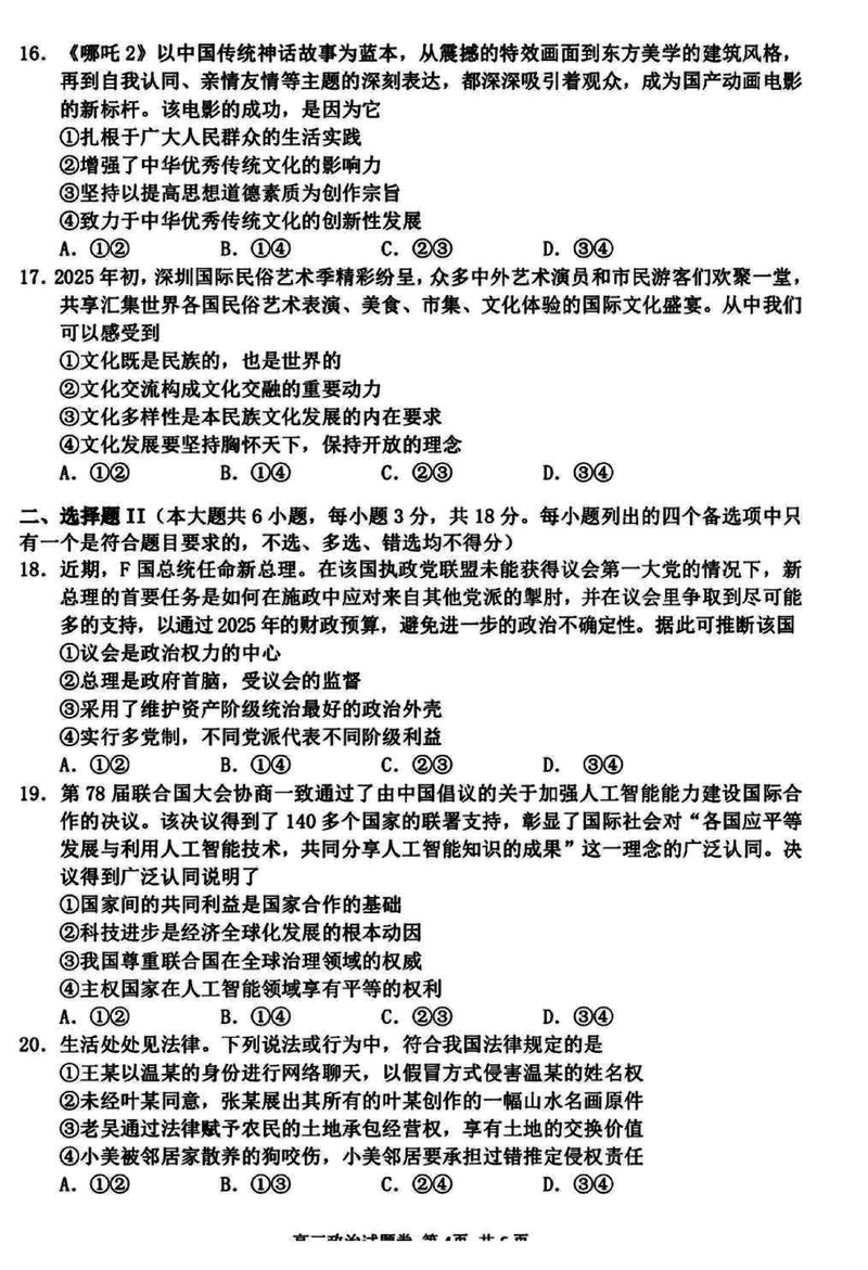
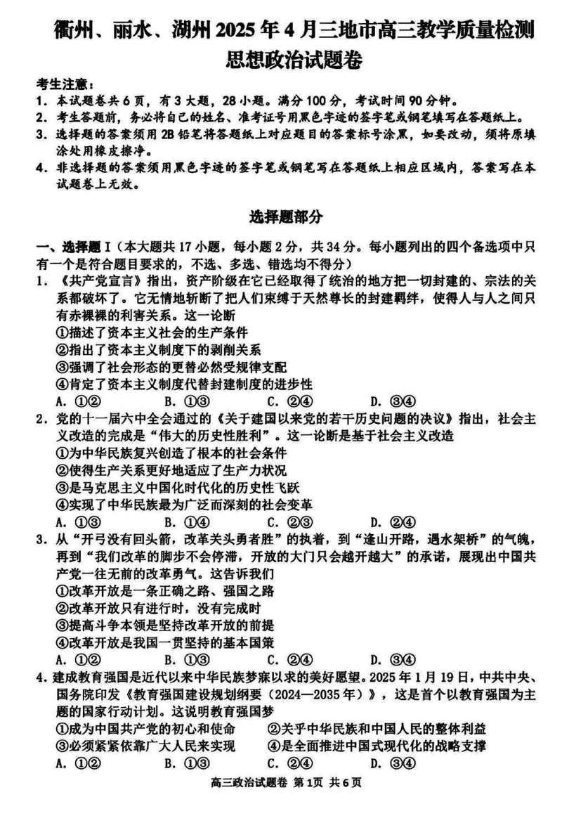
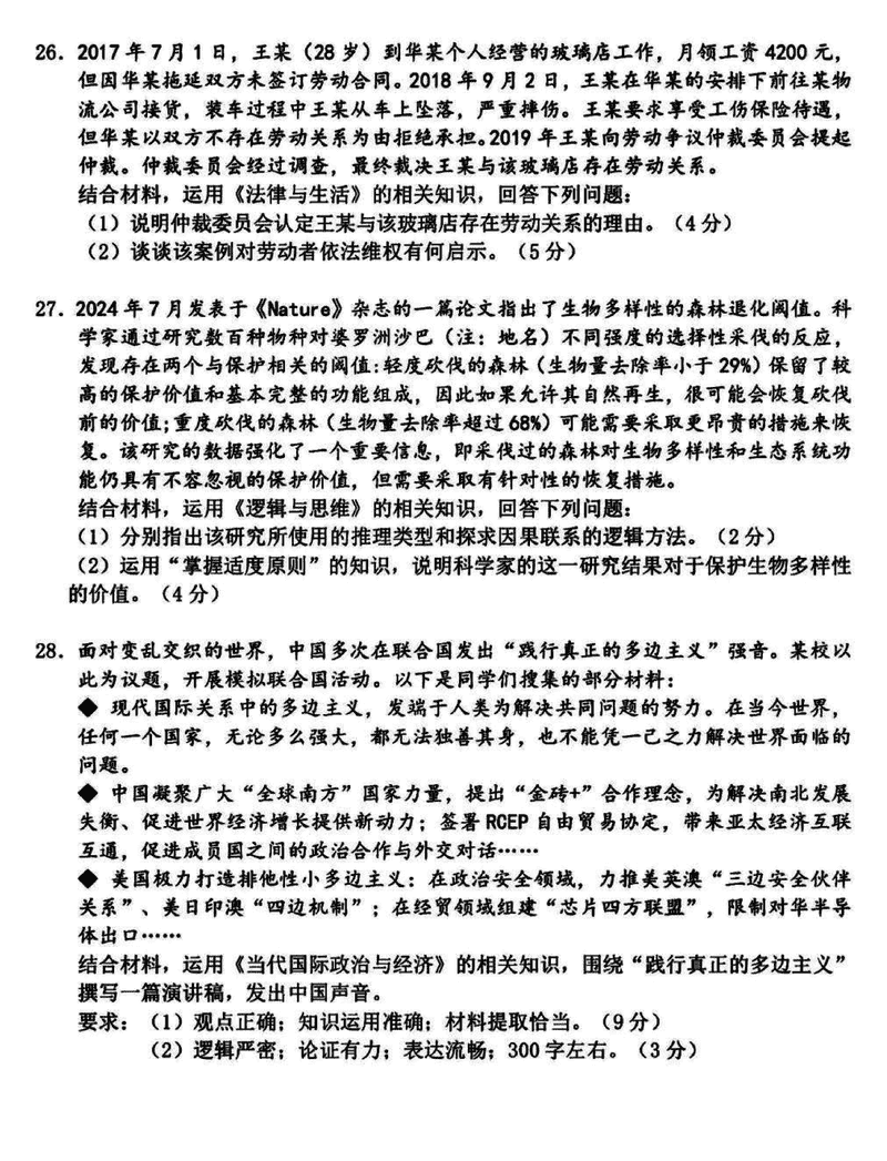
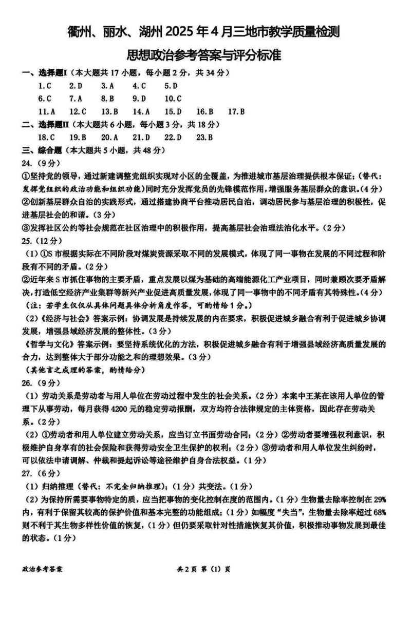
政治试题及答案解析
衢州、丽水、湖州三地市二模2025年4月高三教学质检政治考试已于近日开考,为方便考生考后及时查看考试情况,查漏补缺、弥补不足,本文整理了试题答案解析相关信息!
汇总:衢州、丽水、湖州三地市二模2025年4月高三教学质检试题及答案汇总
政治试题及答案解析