雷火在线 >河北高考 >河北高考试题 >河北语文试题 >

2025届河北保定高三二模语文试题及答案

时间: 河北 语文试题

2025届河北保定高三二模语文考试已于近日开考,为方便考生考后及时查看考试情况,查漏补缺、弥补不足,本文整理了试题答案解析相关信息!

汇总:2025届河北保定高三二模试题及答案汇总

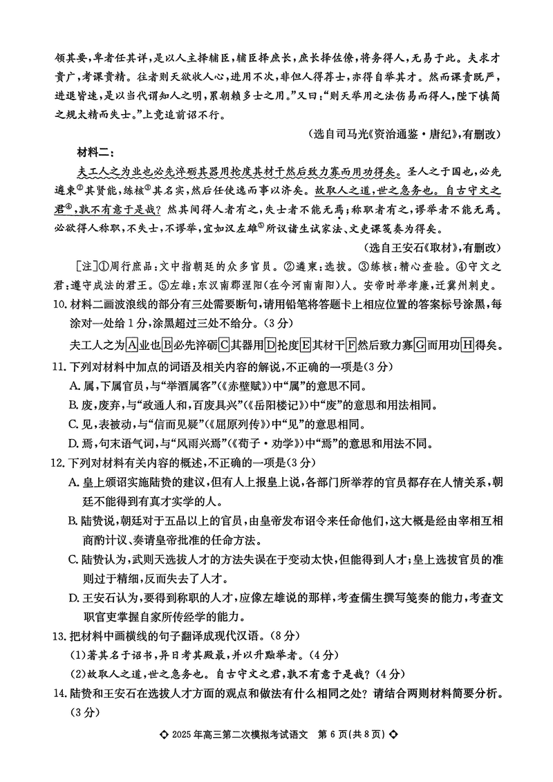
语文试题及答案解析