雷火在线 >广东高考 >广东高考复习 >广东高中物理 >

广东茂名2025年高二下学期期末教学质量监测物理试题及答案

时间: 广东 高中物理

广东省茂名市2024-2025学年高二下学期期末教学质量监测物理考试已于近日开考,为方便考生考后及时查看考试情况,查漏补缺、弥补不足,本文整理了试题答案解析相关信息!

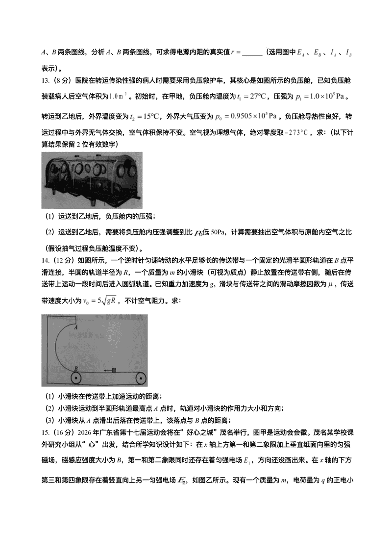
物理试题及答案解析