石家庄市2024-2025学年高二下学期期末语文试题及答案
时间:
河北 语文试题
河北省石家庄市2024-2025学年高二下学期期末教学质检语文考试已于近日开考,为方便考生考后及时查看考试情况,查漏补缺、弥补不足,本文整理了试题答案解析相关信息!
汇总:石家庄市2024-2025学年高二下学期期末试题及答案汇总
语文试题及答案解析
河北省石家庄市2024-2025学年高二下学期期末教学质检语文考试已于近日开考,为方便考生考后及时查看考试情况,查漏补缺、弥补不足,本文整理了试题答案解析相关信息!
汇总:石家庄市2024-2025学年高二下学期期末试题及答案汇总
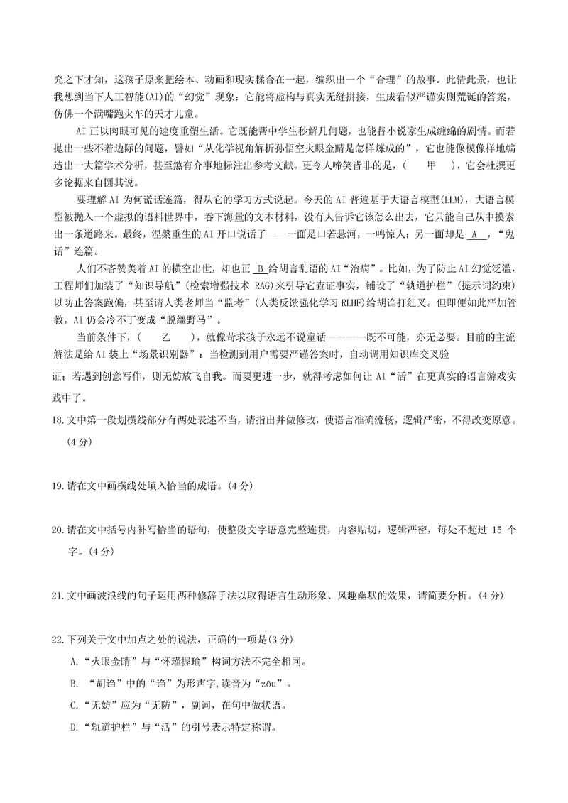
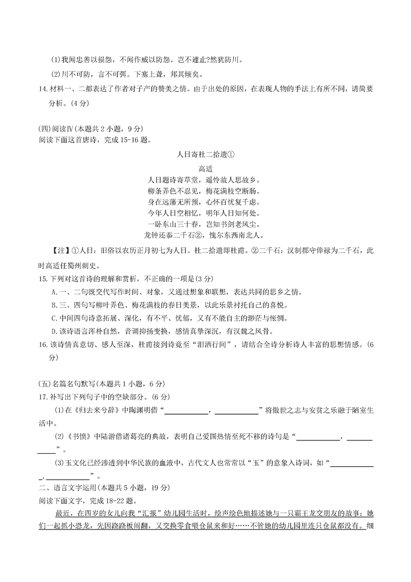
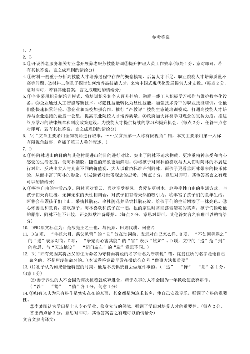
语文试题及答案解析