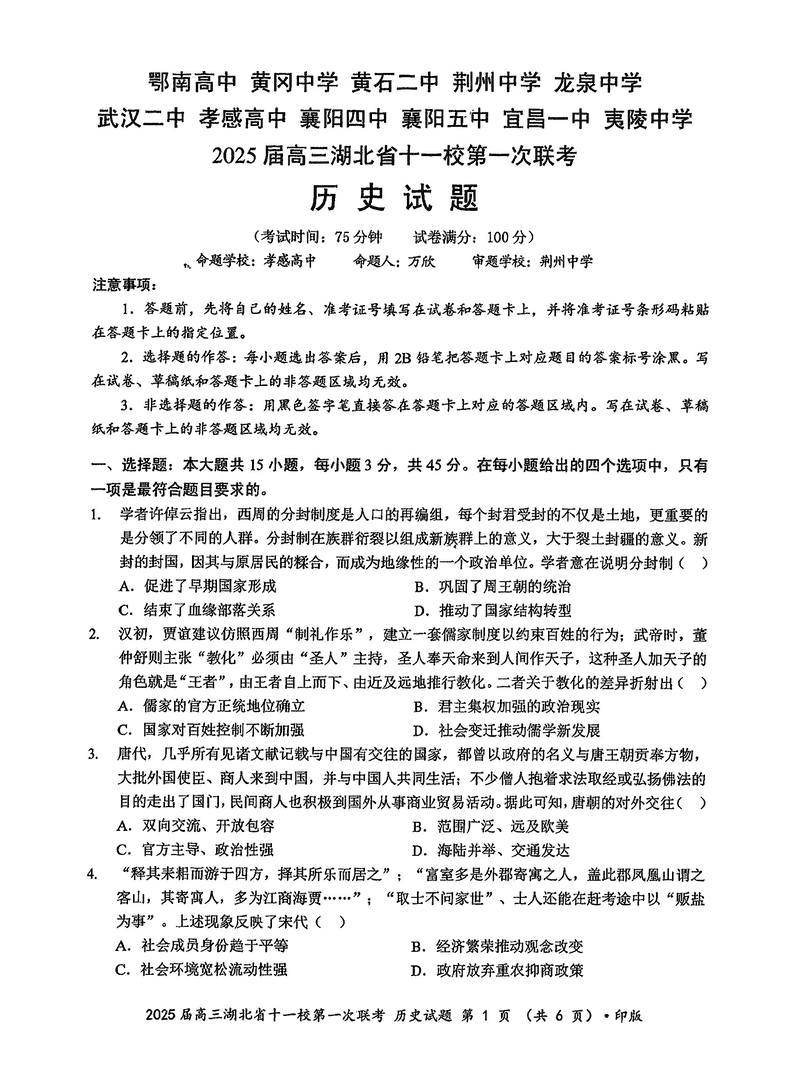
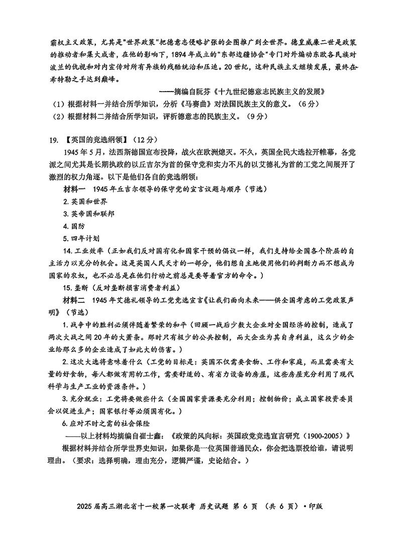
湖北十一校2025届高三12月第一次联考历史试题及答案
时间:
湖北 文综试题
东北三省精准教学2025届高三上学期12月联考历史考试已于近日开考,为方便考生考后及时查看考试情况,查漏补缺、弥补不足,本文整理了试题答案解析相关信息!
湖北省十一校:鄂南高中、黄冈中学、黄石二中、荆州中学、龙泉中学、武汉二中、孝感高中、襄阳四中、襄阳五、中宜昌一中、夷陵中学。
汇总:湖北十一校2025届高三12月第一次联考试题及答案汇总
历史试题及答案解析
东北三省精准教学2025届高三上学期12月联考历史考试已于近日开考,为方便考生考后及时查看考试情况,查漏补缺、弥补不足,本文整理了试题答案解析相关信息!
湖北省十一校:鄂南高中、黄冈中学、黄石二中、荆州中学、龙泉中学、武汉二中、孝感高中、襄阳四中、襄阳五、中宜昌一中、夷陵中学。
汇总:湖北十一校2025届高三12月第一次联考试题及答案汇总
历史试题及答案解析